BIO、NIO、AIO详解
一、Java的I/O演进之路
Java共支持3种网络编程的I/O模型:BIO、NIO、AIO
BIO:
同步并阻塞(传统阻塞型),服务器实现模式为一个连接一个线程,即客户端有连接请求时服务器端就需要启动一个线程进行处理,如果这个连接不做任何事情会造成不必要的线程开销

NIO:
同步非阻塞,服务器实现模式为一个线程处理多个请求(连接),即客户端发送的连接请求都会注册到多路复用器上,多路复用器轮询到连接有I/O请求就进行处理

AIO:
异步非阻塞,服务器实现模式为一个有效请求一个线程,客户端的I/O请求都是由操作系统先完成了再通知服务器应用去启动线程进行处理,一般适用于连接数较多且连接时间较长的应用
二、BIO深入剖析
1、BIO概述
BIO(Blocking I/O)就是传统的Java IO编程,其相关的类和接口在java.io包下。BIO是同步阻塞的,服务器实现模式为一个连接一个线程,即客户端有连接请求时服务器端就需要启动一个线程进行处理,如果这个连接不做任何事情会造成不必要的线程开销,可以通过线程池机制改善(实现多个客户连接服务器)

BIO编程流程的梳理:
- 服务器端启动一个ServerSocket,注册端口,调用accpet方法监听客户端的Socket连接
- 客户端启动Socket对服务器进行通信,默认情况下服务器端需要对每个客户建立一个线程与之通讯
2、BIO案例
服务端:
public class Server {
public static void main(String[] args) throws IOException {
System.out.println("===服务端启动===");
// 1.定义一个ServerSocket对象进行服务端的端口注册
ServerSocket ss = new ServerSocket(9999);
// 2.监听客户端的Socket连接请求
Socket socket = ss.accept();
// 3.从Socket管道中得到一个字节输入流对象
InputStream is = socket.getInputStream();
// 4.把字节输入流包装成一个缓冲字符输入流
BufferedReader br = new BufferedReader(new InputStreamReader(is));
String msg;
while ((msg = br.readLine()) != null) {
System.out.println("服务端接收到:" + msg);
}
}
}
客户端:
public class Client {
public static void main(String[] args) throws IOException {
System.out.println("===客户端启动===");
// 1.创建Socket对象请求服务端的连接
Socket socket = new Socket("127.0.0.1", 9999);
// 2.从Socket对象中获取一个字节输出流
OutputStream os = socket.getOutputStream();
// 3.把字节输出流包装成一个打印流
PrintStream ps = new PrintStream(os);
ps.println("Hello World!服务端,你好!");
ps.flush();
}
}
小结:
在以上通信中,服务端会一直等待客户端的消息,如果客户端没有进行消息的发送,服务端将一直进入阻塞状态
3、伪异步I/O
1)、概述
伪异步I/O采用线程池和任务队列实现,当客户端接入时,将客户端的Socket封装成一个Task(该任务实现java.lang.Runnable线程任务接口)交给后端的线程池中进行处理。JDK的线程池维护一个消息队列和N个活跃的线程,对消息队列中Socket任务进行处理,由于线程池可以设置消息队列的大小和最大线程数,因此,它的资源占用是可控的,无论多少个客户端并发访问,都不会导致资源的耗尽和宕机

2)、代码实现
客户端:
public class Client {
public static void main(String[] args) {
try {
Socket socket = new Socket("127.0.0.1", 9999);
OutputStream os = socket.getOutputStream();
PrintStream ps = new PrintStream(os);
Scanner sc = new Scanner(System.in);
while (true) {
System.out.print("请说:");
String msg = sc.nextLine();
ps.println(msg);
ps.flush();
}
} catch (IOException e) {
e.printStackTrace();
}
}
}
线程池处理类:
public class SocketServerPoolHandler {
/**
* 1.创建一个线程池的成员变量用于存储一个线程池对象
*/
private ExecutorService executorService;
/**
* 2.创建这个类的时候就需要初始化线程池对象
*/
public SocketServerPoolHandler(int maxThreadNum, int queueSize) {
executorService = new ThreadPoolExecutor(3, maxThreadNum,
120, TimeUnit.SECONDS, new ArrayBlockingQueue<>(queueSize));
}
/**
* 3.提供一个方法来提交任务给线程池的任务队列来暂存,等着线程池来处理
*/
public void execute(Runnable target) {
executorService.execute(target);
}
}
服务端:
public class Server {
public static void main(String[] args) {
try {
// 1.注册端口
ServerSocket ss = new ServerSocket(9999);
// 2.定义一个循环接收客户端的Socket连接请求
// 初始化一个线程池对象
SocketServerPoolHandler poolHandler = new SocketServerPoolHandler(3, 10);
while (true) {
Socket socket = ss.accept();
// 3.把Socket对象交给一个线程池进行处理
// 把Socket封装成一个任务对象交给线程池处理
Runnable target = new ServerRunnableTarget(socket);
poolHandler.execute(target);
}
} catch (IOException e) {
e.printStackTrace();
}
}
}
public class ServerRunnableTarget implements Runnable {
private Socket socket;
public ServerRunnableTarget(Socket socket) {
this.socket = socket;
}
@Override
public void run() {
// 处理接收的客户端Socket通信需求
try {
InputStream is = socket.getInputStream();
BufferedReader br = new BufferedReader(new InputStreamReader(is));
String msg;
while ((msg = br.readLine()) != null) {
System.out.println("服务端接收到:" + msg);
}
} catch (IOException e) {
e.printStackTrace();
}
}
}
运行结果:
启动服务端并启动多个客户端发送消息,由于核心线程数=最大线程数=3,当客户端数>3时,客户端的Socket任务会到线程池的阻塞队列中等待,关闭客户端,当客户端数<=3时,Socket任务将会被服务端处理
3)、小结
- 伪异步I/O采用了线程池实现,因此避免了为每个请求创建一个独立线程造成线程资源耗尽的问题,但由于底层依然是采用的同步阻塞模型,因此无法从根本上解决问题
- 如果单个消息处理的缓慢,或者服务器线程池中的全部线程都被阻塞,那么后续Socket的I/O消息都将在队列中排队。新的Socket请求将被拒绝,客户端会发生大量连接超时
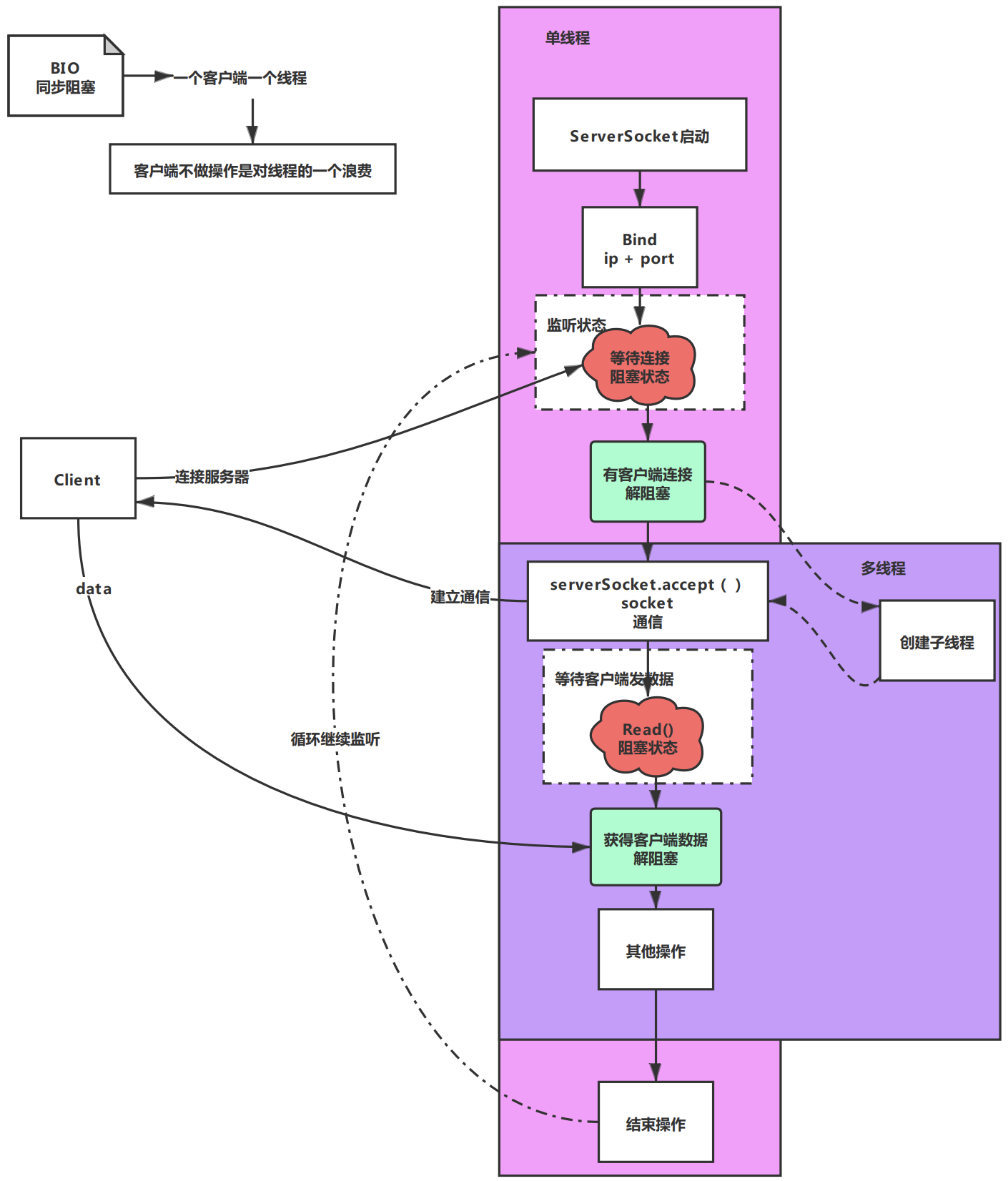
多线程BIO通信模型图:

三、NIO深入剖析
1、NIO概述
- NIO(Non-Blocking IO)是从Java 1.4版本开始引入的一个新的IO API,可以替代标准的Java IO API。NIO与原来的IO有同样的作用和目的,但是使用的方式完全不同,NIO支持面向缓冲区的、基于通道的IO操作。NIO将以更加高效的方式进行文件的读写操作。NIO可以理解为非阻塞IO,传统的IO的read和write只能阻塞执行,线程在读写IO期间不能干其他事情,比如调用
socket.read()时,如果服务器一直没有数据传输过来,线程就一直阻塞,而NIO中可以配置socket为非阻塞模式 - NIO相关类都被放在
java.nio包及子包下,并且对原java.io包中的很多类进行改写 - NIO有三大核心部分:Channel(通道)、Buffer(缓冲区)、Selector(选择器)
- Java NIO的非阻塞模式,使一个线程从某通道发送请求或者读取数据,但是它仅能得到目前可用的数据,如果目前没有数据可用时,就什么都不会获取,而不是保持线程阻塞,所以直至数据变的可以读取之前,该线程可以继续做其他的事情。非阻塞写也是如此,一个线程请求写入一些数据到某通道,但不需要等待它完全写入,这个线程同时可以去做别的事情
- 通俗理解:NIO是可以做到用一个线程来处理多个操作的。假设有1000个请求过来,根据实际情况,可以分配20或者80个线程来处理。不像之前的阻塞IO那样,非得分配1000个
2、NIO和BIO的比较
- BIO以流的方式处理数据,而NIO以块的方式处理数据,块I/O的效率比流I/O高很多
- BIO是阻塞的,NIO则是非阻塞的
- BIO基于字节流和字符流进行操作,而NIO基于Channel(通道)和Buffer(缓冲区)进行操作,数据总是从通道
读取到缓冲区中,或者从缓冲区写入到通道中。Selector(选择器)用于监听多个通道的事件(比如:连接请求,数据到达等),因此使用单个线程就可以监听多个客户端通道
| NIO | BIO |
|---|---|
| 面向缓冲区(Buffer) | 面向流(Stream) |
| 非阻塞(Non Blocking IO) | 阻塞IO(Blocking IO) |
| 选择器(Selector) |
3、NIO三大核心原理示意图
NIO有三大核心部分:Channel(通道)、Buffer(缓冲区)、Selector(选择器)
Buffer缓冲区:
缓冲区本质上是一块可以写入数据,然后可以从中读取数据的内存。这块内存被包装成NIO Buffer对象,并提供了一组方法,用来方便的访问该块内存。相比较直接对数组的操作,Buffer API更加容易操作和管理
Channel(通道):
Java NIO的通道类似流,但又有些不同:既可以从通道中读取数据,又可以写数据到通道。但流的(input或output)读写通常是单向的。通道可以非阻塞读取和写入通道,通道可以支持读取或写入缓冲区,也支持异步地读写
Selector选择器:
Selector是一个Java NIO组件,可以能够检查一个或多个NIO通道,并确定哪些通道已经准备好进行读取或写入。这样,一个单独的线程可以管理多个channel,从而管理多个网络连接,提高效率

- 每个channel都会对应一个Buffer
- 一个线程对应Selector,一个Selector对应多个channel(连接)
- 程序切换到哪个channel是由事件决定的
- Selector会根据不同的事件,在各个通道上切换
- Buffer就是一个内存块,底层是一个数组
- 数据的读取写入是通过Buffer完成的,BIO中要么是输入流,或者是输出流,不能双向,但是NIO的Buffer是可以读也可以写
- Java NIO系统的核心在于:通道(Channel)和缓冲区(Buffer)。通道表示打开到IO设备(例如:文件、套接字)的连接。若需要使用NIO系统,需要获取用于连接IO设备的通道以及用于容纳数据的缓冲区。然后操作缓冲区,对数据进行处理。简而言之,Channel负责传输,Buffer负责存取数据
4、NIO核心一:缓冲区(Buffer)
1)、Buffer概述
Buffer是一个用于特定基本数据类型的容器。由java.nio包定义的,所有缓冲区都是Buffer抽象类的子类。Java NIO中的Buffer主要用于与NIO通道进行交互,数据是从通道读入缓冲区,从缓冲区写入通道中的

2)、Buffer类及其子类
Buffer就像一个数组,可以保存多个相同类型的数据。根据数据类型不同,有以下Buffer常用子类:
- ByteBuffer
- CharBuffer
- ShortBuffer
- IntBuffer
- LongBuffer
- FloatBuffer
- DoubleBuffer
上述Buffer类都采用相似的方法进行管理数据,只是各自管理的数据类型不同而已。都是通过如下方法获取一个Buffer对象:
static XxxBuffer allocate(int capacity) //创建一个容量为capacity的XxxBuffer对象
3)、缓冲区的基本属性
- 容量(capacity):作为一个内存块,Buffer具有一定的固定大小,也称为容量,缓冲区容量不能为负,并且创建后不能更改
- 限制(limit):表示缓冲区中可以操作数据的大小(limit后数据不能进行读写)。缓冲区的限制不能为负,并且不能大于其容量。写入模式,限制等于buffer的容量。读取模式下,limit等于写入的数据量
- 位置(position):下一个要读取或写入的数据的索引。缓冲区的位置不能为负,并且不能大于其限制
- 标记(mark)与重置(reset):标记是一个索引,通过Buffer中的
mark()方法指定Buffer中一个特定的position,之后可以通过调用reset()方法恢复到这个position - 标记、位置、限制、容量遵守以下不变式:0 <= mark <= position <= limit <= capacity

4)、Buffer常见方法
Buffer clear() //清空缓冲区并返回对缓冲区的引用(缓冲区中的数据依然存在,但是处于被遗忘状态)
Buffer flip() //为将缓冲区的界限设置为当前位置,并将当前位置重置为0
int capacity() //返回Buffer的capacity大小
boolean hasRemaining() //判断缓冲区中是否还有元素
int limit() //返回Buffer的界限(limit)的位置
Buffer limit(int n) //将设置缓冲区界限为n,并返回一个具有新limit的缓冲区对象
Buffer mark() //对缓冲区设置标记
int position() //返回缓冲区的当前位置position
Buffer position(int n) //将设置缓冲区的当前位置为n,并返回修改后的Buffer对象
int remaining() //返回position和limit之间的元素个数
Buffer reset() //将位置position转到以前设置的mark所在的位置
Buffer rewind() //将位置设为0,取消设置的mark
5)、缓冲区的数据操作
Buffer所有子类提供了两个用于数据操作的方法:get()和put()方法
获取Buffer中的数据:
get() //读取单个字节
get(byte[] dst) //批量读取多个字节到dst中
get(int index) //读取指定索引位置的字节(不会移动position)
放到入数据到Buffer中:
put(byte b) //将给定单个字节写入缓冲区的当前位置
put(byte[] src) //将src中的字节写入缓冲区的当前位置
put(int index, byte b) //将指定字节写入缓冲区的索引位置(不会移动position)
使用Buffer读写数据一般遵循以下四个步骤:
- 写入数据到Buffer
- 调用
flip()方法,转换为读取模式 - 从Buffer中读取数据
- 调用
buffer.clear()方法或者buffer.compact()方法清除缓冲区
6)、Buffer案例
@Test
public void test01() {
// 1.分配一个缓冲区,容量设置成10
ByteBuffer buffer = ByteBuffer.allocate(10);
System.out.println(buffer.position()); // 0
System.out.println(buffer.limit()); // 10
System.out.println(buffer.capacity()); // 10
System.out.println("--------------------");
// 2.put()往缓冲区中添加数据
String name = "hello";
buffer.put(name.getBytes());
System.out.println(buffer.position()); // 5
System.out.println(buffer.limit()); // 10
System.out.println(buffer.capacity()); // 10
System.out.println("--------------------");
// 3.flip()为将缓冲区的界限设置为当前位置,并将当前位置重置为0 可读模式
buffer.flip();
System.out.println(buffer.position()); // 0
System.out.println(buffer.limit()); // 5
System.out.println(buffer.capacity()); // 10
System.out.println("--------------------");
// 4.get()数据的读取
char ch = (char) buffer.get();
System.out.println(ch);
System.out.println(buffer.position()); // 1
System.out.println(buffer.limit()); // 5
System.out.println(buffer.capacity()); // 10
System.out.println("--------------------");
}
@Test
public void test02() {
// 1.分配一个缓冲区,容量设置成10 put()往缓冲区中添加数据
ByteBuffer buffer = ByteBuffer.allocate(10);
String name = "hello";
buffer.put(name.getBytes());
System.out.println(buffer.position()); // 5
System.out.println(buffer.limit()); // 10
System.out.println(buffer.capacity()); // 10
System.out.println("--------------------");
// 2.clear()清除缓冲区中的数据 并没有真正清除数据,只是让position的位置恢复到初始位置,后续添加数据的时候才会覆盖每个位置的数据
buffer.clear();
System.out.println(buffer.position()); // 0
System.out.println(buffer.limit()); // 10
System.out.println(buffer.capacity()); // 10
System.out.println((char) buffer.get()); // h
System.out.println("--------------------");
// 3.定义一个缓冲区
ByteBuffer buf = ByteBuffer.allocate(10);
String n = "hello";
buf.put(n.getBytes());
buf.flip();
// 读取数据
byte[] b = new byte[2];
buf.get(b);
System.out.println(new String(b));
System.out.println(buf.position()); // 2
System.out.println(buf.limit()); // 5
System.out.println(buf.capacity()); // 10
System.out.println("--------------------");
buf.mark(); // 标记此刻这个位置 2
byte[] b2 = new byte[3];
buf.get(b2);
System.out.println(new String(b2));
System.out.println(buf.position()); // 5
System.out.println(buf.limit()); // 5
System.out.println(buf.capacity()); // 10
System.out.println("--------------------");
buf.reset(); // 回到标记位置
if (buf.hasRemaining()) {
System.out.println(buf.remaining()); // 3
}
}
7)、直接与非直接缓冲区
ByteBuffer可以是两种类型,一种是基于直接内存(也就是非堆内存);另一种是非直接内存(也就是堆内存)。对于直接内存来说,JVM将会在IO操作上具有更高的性能,因为它直接作用于本地系统的IO操作。而非直接内存,也就是堆内存中的数据,如果要作IO操作,会先从本进程内存复制到直接内存,再利用本地IO处理
从数据流的角度,非直接内存是下面这样的作用链:
本地IO-->直接内存-->非直接内存-->直接内存-->本地IO
而直接内存是:
本地IO-->直接内存-->本地IO
很明显,在做IO处理时,比如网络发送大量数据时,直接内存会具有更高的效率。直接内存使用allocateDirect()创建,但是它比申请普通的堆内存需要耗费更高的性能。不过,这部分的数据是在JVM之外的,因此它不会占用应用的内存。所以呢,当有很大的数据要缓存,并且它的生命周期又很长,那么就比较适合使用直接内存。只是一般来说,如果不是能带来很明显的性能提升,还是推荐直接使用堆内存。字节缓冲区是直接缓冲区还是非直接缓冲区可通过调用其isDirect()方法来确定
直接缓冲区使用场景:
- 有很大的数据需要存储,它的生命周期又很长
- 适合频繁的IO操作,比如网络并发场景
5、NIO核心二:通道(Channel)
1)、Channel概述
通道(Channel):由java.nio.channels包定义的。Channel表示IO源与目标打开的连接。Channel类似于传统的流。只不过Channel本身不能直接访问数据,Channel只能与Buffer进行交互
1)NIO的通道类似于流,但有些区别如下:
- 通道可以同时进行读写,而流只能读或者只能写
- 通道可以实现异步读写数据
- 通道可以从缓冲读数据,也可以写数据到缓冲
2)BIO中的stream是单向的,例如FileInputStream对象只能进行读取数据的操作,而NIO中的Channel是双向的,可以读操作,也可以写操作
3)Channel在NIO中是一个接口
public interface Channel extends Closeable
2)、常用的Channel实现类
- FileChannel:用于读取、写入、映射和操作文件的通道
- DatagramChannel:通过UDP读写网络中的数据通道
- SocketChannel:通过TCP读写网络中的数据
- ServerSocketChannel:可以监听新进来的TCP连接,对每一个新进来的连接都会创建一个SocketChannel(ServerSocketChannel类似ServerSocket,SocketChannel类似Socket)
3)、FileChannel类
获取通道的一种方式是对支持通道的对象调用getChannel()方法。支持通道的类如下:
- FileInputStream
- FileOutputStream
- RandomAccessFile
- DatagramSocket
- Socket
- ServerSocket
获取通道的其他方式是使用Files类的静态方法newByteChannel()获取字节通道,或者通过通道的静态方法open()打开并返回指定通道
4)、FileChannel的常用方法
int read(ByteBuffer dst) // 从Channel中读取数据到ByteBuffer
long read(ByteBuffer[] dsts) // 将Channel中的数据分散到ByteBuffer[]
int write(ByteBuffer src) // ByteBuffer中的数据写入到Channel
long write(ByteBuffer[] srcs) // 将ByteBuffer[]中的数据聚集到Channel
long position() // 返回此通道的文件位置
FileChannel position(long p) // 设置此通道的文件位置
long size() // 返回此通道的文件的当前大小
FileChannel truncate(long s) // 将此通道的文件截取为给定大小
void force(boolean metaData) // 强制将所有对此通道的文件更新写入到存储设备中
5)、FileChannel案例
1)本地文件写数据
@Test
public void write() {
try {
// 1.字节输出流通向目标文件
FileOutputStream fos = new FileOutputStream("data01.txt");
// 2.得到字节输出流对应的通道Channel
FileChannel channel = fos.getChannel();
// 3.分配缓冲区
ByteBuffer buffer = ByteBuffer.allocate(1024);
buffer.put("Hello World!".getBytes());
// 4.把缓冲区切换成写出模式
buffer.flip();
channel.write(buffer);
channel.close();
System.out.println("写数据到文件中!");
} catch (IOException e) {
e.printStackTrace();
}
}
2)本地文件读数据
@Test
public void read() {
try {
// 1.定义一个文件字节输入流与源文件接通
FileInputStream fis = new FileInputStream("data01.txt");
// 2.需要得到文件输入流的文件通道
FileChannel channel = fis.getChannel();
// 3.定义一个缓冲区
ByteBuffer buffer = ByteBuffer.allocate(1024);
// 4.读取数据到缓冲区
channel.read(buffer);
buffer.flip();
// 5.读取出缓冲区中的数据并输出
String rs = new String(buffer.array(), 0, buffer.remaining());
System.out.println(rs);
} catch (IOException e) {
e.printStackTrace();
}
}
3)使用Buffer完成文件复制
@Test
public void copy() {
try {
// 源文件
File srcFile = new File("data01.txt");
// 目标文件
File destFile = new File("data02.txt");
// 得到字节输入流
FileInputStream fis = new FileInputStream(srcFile);
// 得到字节输出流
FileOutputStream fos = new FileOutputStream(destFile);
// 得到文件通道
FileChannel isChannel = fis.getChannel();
FileChannel osChannel = fos.getChannel();
// 分配缓冲区
ByteBuffer buffer = ByteBuffer.allocate(1024);
while (true) {
// 必须先清空缓冲区再写入数据到缓冲区
buffer.clear();
// 开始读取一次数据
int flag = isChannel.read(buffer);
if (flag == -1) {
break;
}
// 已经读取了数据,把缓冲区的模式切换成可读模式
buffer.flip();
// 把数据写出
osChannel.write(buffer);
}
isChannel.close();
osChannel.close();
System.out.println("复制完成!");
} catch (IOException e) {
e.printStackTrace();
}
}
4)分散(Scatter)和聚集(Gather)
分散读取(Scatter):是指把Channel通道的数据读入到多个缓冲区中去
聚集写入(Gather):是指将多个Buffer中的数据聚集到Channel
@Test
public void test() {
try {
// 1.字节输入管道
FileInputStream fis = new FileInputStream("data01.txt");
FileChannel isChannel = fis.getChannel();
// 2.字节输出管道
FileOutputStream fos = new FileOutputStream("data03.txt");
FileChannel osChannel = fos.getChannel();
// 3.定义多个缓冲区做数据分散
ByteBuffer buffer1 = ByteBuffer.allocate(6);
ByteBuffer buffer2 = ByteBuffer.allocate(1024);
ByteBuffer[] buffers = {buffer1, buffer2};
// 4.从通道中读取数据分散到各个缓冲区
isChannel.read(buffers);
// 5.从每个缓冲区中查询是否有数据读取到
for (ByteBuffer buffer : buffers) {
// 切换到读数据模式
buffer.flip();
System.out.println(new String(buffer.array(), 0, buffer.remaining()));
}
// 6.聚集写入到通道
osChannel.write(buffers);
isChannel.close();
osChannel.close();
System.out.println("复制完成!");
} catch (IOException e) {
e.printStackTrace();
}
}
5)transferFrom()
从目标通道中去复制原通道数据
@Test
public void test02() {
try {
// 1.字节输入管道
FileInputStream fis = new FileInputStream("data01.txt");
FileChannel isChannel = fis.getChannel();
// 2.字节输出管道
FileOutputStream fos = new FileOutputStream("data04.txt");
FileChannel osChannel = fos.getChannel();
// 3.复制数据
osChannel.transferFrom(isChannel, isChannel.position(), isChannel.size());
isChannel.close();
osChannel.close();
System.out.println("复制完成!");
} catch (IOException e) {
e.printStackTrace();
}
}
6)transferTo()
把原通道数据复制到目标通道
@Test
public void test03() {
try {
// 1.字节输入管道
FileInputStream fis = new FileInputStream("data01.txt");
FileChannel isChannel = fis.getChannel();
// 2.字节输出管道
FileOutputStream fos = new FileOutputStream("data05.txt");
FileChannel osChannel = fos.getChannel();
// 3.复制数据
isChannel.transferTo(isChannel.position(), isChannel.size(), osChannel);
isChannel.close();
osChannel.close();
System.out.println("复制完成!");
} catch (IOException e) {
e.printStackTrace();
}
}
6、NIO核心三:选择器(Selector)
1)、Selector概述
选择器(Selector)是非阻塞IO的核心,是SelectableChannel对象的多路复用器,Selector可以同时监控多个SelectableChannel的IO状况,也就是说,利用Selector可使一个单独的线程管理多个Channel

- NIO用非阻塞的IO方式。可以用一个线程,处理多个的客户端连接,就会使用到Selector
- Selector能够检测多个注册的通道上是否有事件发生(多个Channel以事件的方式可以注册到同一个Selector),如果有事件发生,便获取事件然后针对每个事件进行相应的处理。这样就可以只用一个单线程去管理多个通道,也就是管理多个连接和请求
- 只有在连接或通道有读写事件发生时,才会进行读写,就大大地减少了系统开销,并且不必为每个连接都创建一个线程,不用去维护多个线程
- 避免了多线程之间的上下文切换导致的开销
2)、Selector的应用
创建Selector:通过调用Selector.open()方法创建一个Selector
Selector selector = Selector.open();
向选择器注册通道:SelectableChannel.register(Selector sel, int ops)
// 1.获取通道
ServerSocketChannel ssChannel = ServerSocketChannel.open();
// 2.切换非阻塞模式
ssChannel.configureBlocking(false);
// 3.绑定连接
ssChannel.bind(new InetSocketAddress(9898));
// 4.获取选择器
Selector selector = Selector.open();
// 5.将通道注册到选择器上,并且指定监听接收事件
ssChannel.register(selector, SelectionKey.OP_ACCEPT);
当调用register(Selector sel, int ops)将通道注册选择器时,选择器对通道的监听事件,需要通过第二个参数ops指定。可以监听的事件类型(使用SelectionKey的四个常量表示):
- 读:
SelectionKey.OP_READ(1) - 写:
SelectionKey.OP_WRITE(4) - 连接:
SelectionKey.OP_CONNECT(8) - 接收:
SelectionKey.OP_ACCEPT(16)
若注册时不止监听一个事件,则可以使用位或操作符连接
int interestSet = SelectionKey.OP_READ | SelectionKey.OP_WRITE
7、NIO非阻塞式网络通信原理分析
1)、Selector特点说明

Selector可以实现:一个I/O线程可以并发处理N个客户端连接和读写操作,这从根本上解决了传统同步阻塞I/O一连接一线程模型,架构的性能、弹性伸缩能力和可靠性都得到了极大的提升
2)、服务端流程
1)当客户端连接服务端时,服务端会通过ServerSocketChannel得到SocketChannel:获取通道
ServerSocketChannel ssChannel = ServerSocketChannel.open();
2)切换非阻塞模式
ssChannel.configureBlocking(false);
3)绑定连接
ssChannel.bind(new InetSocketAddress(9999));
4)获取选择器
Selector selector = Selector.open();
5)将通道注册到选择器上,并且指定监听接收事件
ssChannel.register(selector, SelectionKey.OP_ACCEPT);
6)轮询式的获取选择器上已经准备就绪的事件
// 轮询式的获取选择器上已经准备就绪的事件
while (selector.select() > 0) {
// 7)获取当前选择器中所有注册的选择键(已就绪的监听事件)
Iterator<SelectionKey> it = selector.selectedKeys().iterator();
while (it.hasNext()) {
// 8)获取准备就绪的是事件
SelectionKey sk = it.next();
// 9)判断具体是什么事件准备就绪
if (sk.isAcceptable()) {
// 10)若接收就绪,获取客户端连接
SocketChannel sChannel = ssChannel.accept();
//11)切换非阻塞模式
sChannel.configureBlocking(false);
// 12)将该通道注册到选择器上
sChannel.register(selector, SelectionKey.OP_READ);
} else if (sk.isReadable()) {
// 13)获取当前选择器上读就绪状态的通道
SocketChannel sChannel = (SocketChannel) sk.channel();
// 14)读取数据
ByteBuffer buf = ByteBuffer.allocate(1024);
int len = 0;
while ((len = sChannel.read(buf)) > 0) {
buf.flip();
System.out.println(new String(buf.array(), 0, len));
buf.clear();
}
}
// 15)取消选择键SelectionKey
it.remove();
}
}
3)、客户端流程
1)获取通道
SocketChannel sChannel = SocketChannel.open(new InetSocketAddress("127.0.0.1", 9999));
2)切换非阻塞模式
sChannel.configureBlocking(false);
3)分配指定大小的缓冲区
ByteBuffer buf = ByteBuffer.allocate(1024);
4)发送数据给服务端
Scanner scan = new Scanner(System.in);
while (scan.hasNext()) {
String str = scan.nextLine();
buf.put((new SimpleDateFormat("yyyy/MM/dd HH:mm:ss").format(System.currentTimeMillis())
+ "\n" + str).getBytes());
buf.flip();
sChannel.write(buf);
buf.clear();
}
// 关闭通道
sChannel.close();
8、NIO非阻塞式网络通信入门案例
1)、服务端实现
public class Server {
public static void main(String[] args) throws IOException {
// 1.获取通道
ServerSocketChannel ssChannel = ServerSocketChannel.open();
// 2.切换非阻塞模式
ssChannel.configureBlocking(false);
// 3.绑定连接
ssChannel.bind(new InetSocketAddress(9999));
// 4.获取选择器
Selector selector = Selector.open();
// 5.将通道注册到选择器上,并且指定监听接收事件
ssChannel.register(selector, SelectionKey.OP_ACCEPT);
// 6.使用Selector选择器轮询已经就绪好的事件
while (selector.select() > 0) {
// 7.获取选择器中的所有注册的通道中已经就绪好的事件
Iterator<SelectionKey> it = selector.selectedKeys().iterator();
// 8.开始遍历这些准备好的事件
while (it.hasNext()) {
SelectionKey sk = it.next();
// 9.判断这个事件具体是什么
if (sk.isAcceptable()) {
// 10.直接获取当前接入的客户端通道
SocketChannel channel = ssChannel.accept();
// 11.切换非阻塞模式
channel.configureBlocking(false);
// 12.将该通道注册到选择器上
channel.register(selector, SelectionKey.OP_READ);
} else if (sk.isReadable()) {
// 13.获取当前选择器上读就绪状态的通道
SocketChannel sChannel = (SocketChannel) sk.channel();
// 14.读取数据
ByteBuffer buf = ByteBuffer.allocate(1024);
int len = 0;
while ((len = sChannel.read(buf)) > 0) {
buf.flip();
System.out.println(new String(buf.array(), 0, buf.remaining()));
buf.clear();
}
}
// 15.取消选择键SelectionKey
it.remove();
}
}
}
}
2)、客户端实现
public class Client {
public static void main(String[] args) throws IOException {
// 1.获取通道
SocketChannel sChannel = SocketChannel.open(new InetSocketAddress("127.0.0.1", 9999));
// 2.切换非阻塞模式
sChannel.configureBlocking(false);
// 3.分配指定大小的缓冲区
ByteBuffer buf = ByteBuffer.allocate(1024);
// 4.发送数据给服务端
Scanner scan = new Scanner(System.in);
while (scan.hasNext()) {
String str = scan.nextLine();
buf.put((new SimpleDateFormat("yyyy/MM/dd HH:mm:ss").format(System.currentTimeMillis())
+ "\n" + str).getBytes());
buf.flip();
sChannel.write(buf);
buf.clear();
}
// 5.关闭通道
sChannel.close();
}
}
NIO非阻塞通信模型图:

9、NIO网络编程应用实例-群聊系统
1)、需求
编写一个NIO群聊系统,实现客户端与客户端的通信需求(非阻塞)
服务器端:可以监测用户上线、离线,并实现消息转发功能
客户端:通过Channel可以无阻塞发送消息给其它所有客户端用户,同时可以接受其它客户端用户通过服务端转发来的消息
2)、服务端实现
public class Server {
private Selector selector;
private ServerSocketChannel ssChannel;
private static final int PORT = 9999;
public Server() {
try {
selector = Selector.open();
ssChannel = ServerSocketChannel.open();
ssChannel.bind(new InetSocketAddress(PORT));
ssChannel.configureBlocking(false);
ssChannel.register(selector, SelectionKey.OP_ACCEPT);
} catch (Exception e) {
e.printStackTrace();
}
}
/**
* 监听
*/
public void listen() {
try {
while (selector.select() > 0) {
Iterator<SelectionKey> it = selector.selectedKeys().iterator();
while (it.hasNext()) {
SelectionKey sk = it.next();
if (sk.isAcceptable()) {
SocketChannel sChannel = ssChannel.accept();
sChannel.configureBlocking(false);
System.out.println(sChannel.getRemoteAddress() + "上线");
sChannel.register(selector, SelectionKey.OP_READ);
} else if (sk.isReadable()) {
readClientData(sk);
}
it.remove();
}
}
} catch (Exception e) {
e.printStackTrace();
}
}
/**
* 读取客户端消息
*
* @param sk
*/
private void readClientData(SelectionKey sk) {
SocketChannel sChannel = null;
try {
sChannel = (SocketChannel) sk.channel();
ByteBuffer buffer = ByteBuffer.allocate(1024);
int count = sChannel.read(buffer);
if (count > 0) {
buffer.flip();
String msg = new String(buffer.array(), 0, buffer.remaining());
System.out.println("接收到了客户端消息:" + msg);
// 向其它的客户端转发消息(去掉自己)
sendInfoToOtherClients(msg, sChannel);
}
} catch (IOException e) {
e.printStackTrace();
try {
System.out.println(sChannel.getRemoteAddress() + "离线了..");
sk.cancel();
sChannel.close();
} catch (IOException e2) {
e2.printStackTrace();
}
}
}
/**
* 转发消息给其它客户端
*
* @param msg
* @param sChannel
*/
private void sendInfoToOtherClients(String msg, SocketChannel sChannel) throws IOException {
System.out.println("服务器转发消息中...");
// 遍历所有注册到selector上的SocketChannel并排除sChannel
for (SelectionKey key : selector.keys()) {
Channel targetChannel = key.channel();
// 排除自己
if (targetChannel instanceof SocketChannel && targetChannel != sChannel) {
SocketChannel dest = (SocketChannel) targetChannel;
ByteBuffer buffer = ByteBuffer.wrap(msg.getBytes());
dest.write(buffer);
}
}
}
public static void main(String[] args) {
Server server = new Server();
server.listen();
}
}
3)、客户端实现
public class Client {
private Selector selector;
private SocketChannel socketChannel;
private String username;
private static final String IP = "127.0.0.1";
private static final int PORT = 9999;
public Client() {
try {
selector = Selector.open();
socketChannel = SocketChannel.open(new InetSocketAddress(IP, PORT));
socketChannel.configureBlocking(false);
socketChannel.register(selector, SelectionKey.OP_READ);
username = socketChannel.getLocalAddress().toString().substring(1);
System.out.println("当前客户端准备完成...");
} catch (IOException e) {
e.printStackTrace();
}
}
/**
* 读取从服务器端回复的消息
*
* @throws IOException
*/
private void readInfo() throws IOException {
while (selector.select() > 0) {
Iterator<SelectionKey> iterator = selector.selectedKeys().iterator();
while (iterator.hasNext()) {
SelectionKey key = iterator.next();
if (key.isReadable()) {
SocketChannel sc = (SocketChannel) key.channel();
ByteBuffer buffer = ByteBuffer.allocate(1024);
sc.read(buffer);
System.out.println(new String(buffer.array()).trim());
}
iterator.remove();
}
}
}
/**
* 向服务器发送消息
*
* @param s
*/
private void sendToServer(String s) {
s = username + "说:" + s;
try {
socketChannel.write(ByteBuffer.wrap(s.getBytes()));
} catch (IOException e) {
e.printStackTrace();
}
}
public static void main(String[] args) {
Client client = new Client();
new Thread(() -> {
try {
client.readInfo();
} catch (IOException e) {
e.printStackTrace();
}
}).start();
Scanner sc = new Scanner(System.in);
while (sc.hasNextLine()) {
String s = sc.nextLine();
client.sendToServer(s);
}
}
}
四、AIO简介
Java AIO(NIO 2.0)异步非阻塞,服务器实现模式为一个有效请求一个线程,客户端的I/O请求都是由操作系统先完成了再通知服务器应用去启动线程进行处理
| BIO | NIO | AIO |
|---|---|---|
| Socket | SocketChannel | AsynchronousSocketChannel |
| ServerSocket | ServerSocketChannel | AsynchronousServerSocketChannel |
与NIO不同,当进行读写操作时,只须直接调用API的read或write方法即可,这两种方法均为异步的,对于读操作而言,当有流可读取时,操作系统会将可读的流传入read方法的缓冲区,对于写操作而言,当操作系统将write方法传递的流写入完毕时,操作系统主动通知应用程序
即可以理解为,read/write方法都是异步的,完成后会主动调用回调函数。在JDK1.7中,这部分内容被称作NIO 2.0,主要在Java.nio.channels包下增加了下面四个异步通道:
- AsynchronousSocketChannel
- AsynchronousServerSocketChannel
- AsynchronousFileChannel
- AsynchronousDatagramChannel
推荐资料:
相关文章:

常见的七种加密算法及实现
**数字签名**、**信息加密** 是前后端开发都经常需要使用到的技术,应用场景包括了用户登入、交易、信息通讯、`oauth` 等等,不同的应用场景也会需要使用到不同的签名加密算法,或者需要搭配不一样的 **签名加密算法** 来达到业务目标。这里简单的给大家介绍几种常见的签名加密算法和一些典型场景下的应用。## 正文### 1. 数字签名**数字签名**,简单来说就是通过提供 **可鉴别** 的 **数字信息** 验证 **自身身份** 的一种方式。一套 **数字签名** 通常定义两种 **互补

7min到40s:SpringBoot 启动优化实践
然后重点排查这些阶段的代码。先看下。

SpringBoot系列教程之Bean之指定初始化顺序的若干姿势
之前介绍了@Order注解的常见错误理解,它并不能指定 bean 的加载顺序,那么问题来了,如果我需要指定 bean 的加载顺序,那应该怎么办呢?本文将介绍几种可行的方式来控制 bean 之间的加载顺序。

在Java中使用WebSocket
WebSocket是一种协议,用于在Web应用程序和服务器之间建立实时、双向的通信连接。它通过一个单一的TCP连接提供了持久化连接,这使得Web应用程序可以更加实时地传递数据。WebSocket协议最初由W3C开发,并于2011年成为标准。

3种方案,模拟两个线程抢票
在多线程编程中,资源竞争是一个常见的问题。资源竞争发生在多个线程试图同时访问或修改共享资源时,可能导致数据不一致或其他并发问题。在模拟两个线程抢票的场景中,我们需要考虑如何公平地分配票,并确保每个线程都有机会成功获取票。本篇文章将通过三种方式来模拟两个线程抢票的过程,以展示不同的并发控制策略。使用 Synchronized 来确保一次只有一个线程可以访问票资源。使用 ReentrantLock 来实现线程间的协调。使用 Semaphore 来限制同时访问票的线程数量。

替代Druid,HakariCP 为什么这么快?
这次源码探究,真的感觉看到了无数个小细节,无数个小优化,积少成多。平时开发过程中,一些小的细节也一定要“扣”。

Java中volatile 的使用场景有哪些?
volatile是一种轻量级的同步机制,它能保证共享变量的可见性,同时禁止重排序保证了操作的有序性,但是它无法保证原子性。所以使用volatilevolatile。

JDK22 正式发布了 !
Java 22 除了推出了新的增强功能和特性,也获得 Java Management Service (JMS) 的支持,这是一项新的 Oracle 云基础设施远程软件服务(Oracle Cloud Infrastructure, OCI) 原生服务,提供统一的控制台和仪表盘,帮助企业管理本地或云端的 Java 运行时和应用。使包含运行时计算值的字符串更容易表达,简化 Java 程序的开发工作,同时提高将用户提供的值编写成字符串,并将字符串传递给其他系统的程序的安全性。支持开发人员自由地表达构造器的行为。

Jackson 用起来!
你可以创建自定义序列化器和反序列化器以自定义特定字段或类的序列化和反序列化行为。为此,请创建一个实现或接口的类,并在需要自定义的字段或类上使用和注解。@Override// ...其他代码...优势性能优异:Jackson在序列化和反序列化过程中表现出优秀的性能,通常比其他Java JSON库更快。灵活性:通过注解、自定义序列化器/反序列化器等功能,Jackson提供了丰富的配置选项,允许你根据需求灵活地处理JSON数据。易于使用:Jackson的API设计简洁明了,易于学习和使用。

拜托!别再滥用 ! = null 判空了!!
另外,也许受此习惯影响,他们总潜意识地认为,所有的返回都是不可信任的,为了保护自己程序,就加了大量的判空。如果你养成习惯,都是这样写代码(返回空collections而不返回null),你调用自己写的方法时,就能大胆地忽略判空)这种情况下,null是个”看上去“合理的值,例如,我查询数据库,某个查询条件下,就是没有对应值,此时null算是表达了“空”的概念。最终,项目中会存在大量判空代码,多么丑陋繁冗!,而不要返回null,这样调用侧就能大胆地处理这个返回,例如调用侧拿到返回后,可以直接。

详解Java Math类的toDegrees()方法:将参数从弧度转换为角度
Java Math 类的 toDegrees() 方法是将一个角度的弧度表示转换为其度表示,返回值为double类型,表示从弧度数转换而来的角度数。这就是Java Math 类的 toDegrees() 方法的攻略。我们已经了解了该方法的基本概念、语法、注意事项以及两个示例。希望这篇攻略对你有所帮助。

SpringBoot接口防抖(防重复提交)的一些实现方案
作为一名老码农,在开发后端Java业务系统,包括各种管理后台和小程序等。在这些项目中,我设计过单/多租户体系系统,对接过许多开放平台,也搞过消息中心这类较为复杂的应用,但幸运的是,我至今还没有遇到过线上系统由于代码崩溃导致资损的情况。这其中的原因有三点:一是业务系统本身并不复杂;二是我一直遵循某大厂代码规约,在开发过程中尽可能按规约编写代码;三是经过多年的开发经验积累,我成为了一名熟练工,掌握了一些实用的技巧。啥是防抖所谓防抖,一是防用户手抖,二是防网络抖动。

公司新来一个同事:为什么 HashMap 不能一边遍历一边删除?一下子把我问懵了!
前段时间,同事在代码中KW扫描的时候出现这样一条:上面出现这样的原因是在使用foreach对HashMap进行遍历时,同时进行put赋值操作会有问题,异常ConcurrentModificationException。于是帮同简单的看了一下,印象中集合类在进行遍历时同时进行删除或者添加操作时需要谨慎,一般使用迭代器进行操作。于是告诉同事,应该使用迭代器Iterator来对集合元素进行操作。同事问我为什么?这一下子把我问蒙了?对啊,只是记得这样用不可以,但是好像自己从来没有细究过为什么?

SpringBoot请求转发与重定向
但是可能由于B网址相对于A网址过于复杂,这样搜索引擎就会觉得网址A对用户更加友好,因而在重定向之后任然显示旧的网址A,但是显示网址B的内容。在平常使用手机的过程当中,有时候会发现网页上会有浮动的窗口,或者访问的页面不是正常的页面,这就可能是运营商通过某种方式篡改了用户正常访问的页面。重定向,是指在Nginx中,重定向是指通过修改URL地址,将客户端的请求重定向到另一个URL地址的过程,Nginx中实现重定向的方式有多种,比如使用rewrite模块、return指令等。使用场景:在返回视图的前面加上。

SSO 单点登录和 OAuth2.0 有何区别?
此方法的缺点是它依赖于浏览器和会话状态,对于分布式或者微服务系统而言,可能需要在服务端做会话共享,但是服务端会话共享效率比较低,这不是一个好的方案。在单点登录的上下文中,OAuth 可以用作一个中介,用户在一个“授权服务器”上登录,并获得一个访问令牌,该令牌可以用于访问其他“资源服务器”上的资源。首先,SSO 主要关注用户在多个应用程序和服务之间的无缝切换和保持登录状态的问题。这种方法通过将登录认证和业务系统分离,使用独立的登录中心,实现了在登录中心登录后,所有相关的业务系统都能免登录访问资源。

TCP协议-TCP连接管理
TCP协议是 TCP/IP 协议族中一个非常重要的协议。它是一种面向连接、提供可靠服务、面向字节流的传输层通信协议。TCP(Transmission Control Protocol,传输控制协议)。

接口响应慢?那是你没用 CompletableFuture 来优化!
大多数程序员在平时工作中,都是增删改查。这里我跟大家讲解如何利用CompletableFuture优化项目代码,使项目性能更佳!

30张图带你彻底理解红黑树
当在10亿数据进行不到30次比较就能查找到目标时,不禁感叹编程之魅力!人类之伟大呀!—— 学红黑树有感。终于,在学习了几天的红黑树相关的知识后,我想把我所学所想和所感分享给大家。红黑树是一种比较难的数据结构,要完全搞懂非常耗时耗力,红黑树怎么自平衡?什么时候需要左旋或右旋?插入和删除破坏了树的平衡后怎么处理?等等一连串的问题在学习前困扰着我。如果你在学习过程中也会存在我的疑问,那么本文对你会有帮助,本文帮助你全面、彻底地理解红黑树!

为什么阿里巴巴修正了HashMap关于1024个元素扩容的次数?(典藏版)
此番修正主要是每个人对「扩容」定义存在了分歧,在JDK1.8中如果没有给HashMap设置初始容量,那么在第一次put()操作的时候会进行resize()。而有的人认为这算一次扩容,有的人认为这不是一次扩容,这只是HashMap容量的初始化。所以存储1024的元素时:前者的人认为扩容次数为8次。后者的人认为扩容次数为7次。孤尽老师说对此分歧,希望用没有「二义性」的语言来表示,所以「扩容次数」修正为「resize次数」。

强烈建议你不要再使用Date类了!!!
这里就不细说修改流程了,主要说一下我们在改造的时候遇到的一些问题。(Date从现在开始)是一个糟糕的类型,这解释了为什么它的大部分内容在 Java 1.1 中被弃用(但不幸的是仍在使用)。只能说这种基础的类改起来牵一发动全身,需要从DO实体类看起,然后就是各种Converter,最后是DTO。这个改造难度不高,但是复杂度非常高,一个地方没改好,轻则接口报错,重则启动失败,非常耗费精力,真不想改。我们要改的原因很简单,我们的代码缺陷扫描规则认为这是一个必须修改的缺陷,否则不给发布,不改不行,服了。

SpringBoot 中实现订单30分钟自动取消的策略
在电商和其他涉及到在线支付的应用中,通常需要实现一个功能:如果用户在生成订单后的一定时间内未完成支付,系统将自动取消该订单。本文将详细介绍基于Spring Boot框架实现订单30分钟内未支付自动取消的几种方案,并提供实例代码。

计算机网络TCP/IP协议-从双绞线到TCP
消息响应也是同理,这种带端口的消息发送方式,其实就是UDP协议,UDP简单粗暴,但是UDP存在很多问题,所以我们需要设计一个稳定可靠的协议,TCP协议,首先,网络是不稳定的,我们发送的消息很有可能会在中途丢失,所以需要设置重试机制,当消息发送失败时重新发送,为了判断是否成功,还需要要求接收方收到消息后,必须发送确认消息,这样就可以保证消息必达,另外大段的内容发送,很容易造成部分丢失,导致全部内容都要重新发送,于是我们可以将数据分包,分成多个包发送。到这,也行你会发现了,演示中的IP地址是怎么设置的呢?

自定义参数解析器,减少10%的代码
*** 赋值调用方法* 如果为空,默认调用name()方法* 该方法必须是一个不含参数的方法,否则将会调用失败* @return*/value() : value用于绑定请求参数和方法参数名一致时的对应关系。比如user?statusNo=1。方法的参数写法如下:getUser(@EnumParam(value=“statusNo”) int status) 或者 getUser(@EnumParam() int statusNo)valueMethod() : 赋值时调用枚举中的方法。

微服务全做错了!谷歌提出新方法,成本直接降9倍!
一位DataDog的客户收到6500万美元的云监控账单的消息,也再次让业界无数人惊到了。事实上有些团队在将集中式单体应用拆分为微服务时,首先进行的往往不是建立领域模型,而只是按照业务功能将原来单体应用的一个软件包拆分成多个所谓的“微服务”软件包,而这些“微服务”内的代码高度耦合,逻辑边界不清晰,长期以来,不管大厂还是小厂,微服务都被认为是云原生服务应用程序架构的事实标准,然而2023,不止那位37signals的DHH决心下云,放弃微服务,就连亚马逊和谷歌等这些云巨头,正在带头开始革了微服务的命。

Graphics2D API:Canvas操作
在中已经介绍了Canvas基本的绘图方法,本篇介绍一些基本的画布操作.注意:1、画布操作针对的是画布,而不是画布上的图形2、画布变换、裁剪影响后续图形的绘制,对之前已经绘制过的内容没有影响。

Java8 以后的 LocalDateTime,你真的会用吗?
本文从 LocalDateTime 类的创建、转换、格式化与解析、计算与比较以及其他操作几个方面详细介绍了 LocalDateTime 类在 Java 8 中的使用。掌握 LocalDateTime 类的使用可以大大提高日期时间处理效率和质量,希望本文对读者有所帮助。

我有一个朋友写出了17种触发NPE的代码!避免这些坑
在JUnit4中,使用Mockito框架时,any() 是一个参数匹配器,当与基本数据类型一起使用时,需要使用相应的类型特定的匹配器,例如使用anyInt() 而不是any()。要防范它,不在高超的编码技巧,在细。的可能性,却并不是万能的,比如开发者在使用Optional,不检查是否存在,直接调用Optional.get(),那么会得到一个NoSuchElementException。我有一个朋友,写代码的时候常常遭到NPE背刺,痛定思痛,总结了NPE出没的17个场景,哪一个你还没有遇到过?

一起学JDK源码 -- System类
System类是被final修饰的,不能被继承。

JVM优雅退出
在某个Java应用增加新功能,缩容机器,或者应用以及机器发生异常,通常会停止正在运行的应用,该应用通常正在运行着任务,如果停止应用的操作处理不当的话,很有可能会导致数据丢失,损坏,从而影响业务。所以在停止应用的时候,需要考虑如何安全优雅的退出。维护了所有已经注册的钩子,由于jvm本身没有提供好用的方法去移除已经注册的钩子,可以通过反射的方式调用。对于强制关闭的几种情况,会直接停止JVM进程,JVM不会调用已注册的。对于正常关闭、异常关闭的几种情况,JVM关闭前,都会调用已注册的。

AbstractMap详解
/ 包:java.util// 包:java.util package java . util;Map.Entry;同 SimpleEntry 一样,都继承了 Map.Entry 和 序列化接口。