【硬件基础】制作直流电源
要求(其实就是个课设):
利用二极管的基本特性、三极管的基本特性、稳压电源等知识,设计相 应的模拟电路,设计制作放大倍数可变的直流放大器。
任务要求:
(1)用集成芯片制作一个 0~15V 的直流电源;
(2)功率>=12W;
(3)电源指示灯电流<=10mA;
(4)具有过压、过流保护功能;
(5)设计一个检验性实验,检验该电源是否符合设计要求;
(6)实现硬件电路设计、仿真并成功焊接和调试;
(7)电路焊接规范,美观;
(8)撰写课程设计报告,报告结构完整、排版美观;
(9)答辩思路清晰、论点正确、对设计方案理解深入,问题回答正确。
硬件名词解释
1、绕组:绕组是指构成与变压器标注的某一电压值相对应的电气线路的一组线匝。各个副绕组的匝数不同,则其端电压也不同,因此多绕组变压器可以向几个不同电压的用电设备供电。在电力系统中最常用的是三绕组变压器。
2、空载电压:电源输出端没有接负载时的开路电压。
3、电压调整率:变压器某一个绕组的空载电压和同一绕组在规定负载和功率因数时的电压之差与该绕组空载电压的比
4、负载调整率:(无负载电流时的负载电压-满负载电流时的负载电压)/满负载电流时的负载电压*100%
例如:
例如某5V直流稳压电源的输出电流从0增加到最大电流1A,它的输出电压从5.00V降到了4.50V,降落值0.5V除以标称输出电压4.50V,得到11.1%,这就是该电源的负载调整率。
器件使用
变压器
1、检验变压器是否损坏的方法:
(1)两红线之间的电阻为2.7k欧姆左右,两根黑线(有的变压器是蓝线)之间的电阻为10-20欧姆左右
芯片
1、所用芯片:LM317
2、LM317省略了其封装形式,LM317K,LM317H,LM317T,LM317MP等均为LM317的封装形式
实验原理

如果学过模电的博友可能知道将市电变为稳定的直流电需要四步,如图,我们LM317实现的功能是最后一步稳压。
遇到问题:
1、LM317的最低输出为1.25V,而我们要实现从0输出吗,怎样实现?
答:这里我们使用了一个比较der的方法,利用二极管的压降抵消掉1.25V,网上有很多抵消1.25V的电路,但其中要使用到负电源,我觉得那是在套娃,就没有用。
注:可以考虑使用负压的LM337
2、输出的功率达不到怎么办?
答:我们添加了一个阔流电路,如图:

3、如何实现过流过压保护?
答:使用的LM317具有优越的性能可以实现过流保护。在Uout和ADJ之前添加一个开关二极管,正常情况下ADJ会比Vout低1.25V,但如果出现ADJ比Vout高的情况会使得电流流经芯片内部损坏芯片,加一个开关二极管防止这种情况发发生。在Uout和Uin之前添加一个开关二极管,正常情况下Vin会比Vout高,但如果出现Vout比Vin高的情况会使得电流流经芯片内部损坏芯片,加一个开关二极管防止这种情况发发生。
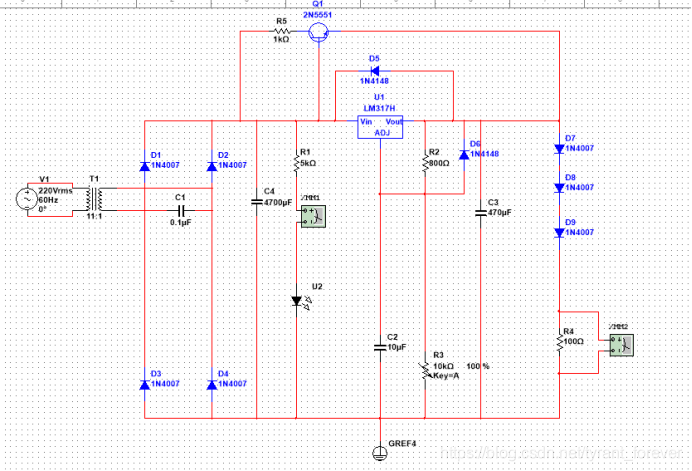
电路图实现

:
相关文章:

RanceQuest2_从委托到Lambda_会用(递归数学函数)
二连发 使用Lambda表达式编写递归函数 ——摘自老赵点滴 - 追求编程之美。 todo用手敲30遍,搞定——泛型委托,Lambda表达式,简单的数学递归。 遗憾的是,原本希望更进一步做出一个通用的递归方法表达式出来,受所学所限&…

[转载].sscanf的用法
原作者不详。 名称: sscanf() - 从一个字符串中读进与指定格式相符的数据. 函数原型: Int sscanf( string str, string fmt, mixed var1, mixed var2 ... ); int scanf( const char *format [,argument]... ); 说明: sscanf与scanf类似,都是用于输入的&a…

As与强制类型转换的区别以及Is运算符的使用
前言: 开发人员经常需要将一个对象从一个类型转换成其他类型。 在c#中,类型转换按照转换方式分类分为了隐式转换和显式转换,按对象分类又分为了值类型转换和引用类型转换 CLR(参考:http://baike.baidu.com/view/605055.htm)允许…

SQL命令执行数据库备份
backup database XXXXX to diskD:\Bak\BACKUP.bak with init XXXXX是数据库名字转载于:https://www.cnblogs.com/lx0831/archive/2009/04/07/1431115.html

【硬件基础】振荡(时钟)周期、状态周期、机械周期、指令周期
前言: 尽管关于单片机的各种周期在网上随便一查就能查到,但于博主个人而言容易搞混,于复习定时器时决定写下这篇博客,相当于一次知识复习总结 振荡(时钟)周期: 以12M的单片机为例,其…

14条改善jquery代码的建议
2019独角兽企业重金招聘Python工程师标准>>> 从国外网站找到的。 http://www.tripwiremagazine.com/ajax/developer-toolbox/more-jquery-and-general-javascript-tips-to-improve-your-code.html 很有用。 转载于:https://my.oschina.net/dlpinghailinfeng/blog/26…

HDFS配额查询
### 查看目录配额 hdfs dfs -count -q -h /user/hive/warehouse/db_name.db ### 查看整个HDFS的空间大小 hdfs dfs -df -h /user/ Filesystem Size Used Available Use% hdfs://hdfs01 10 P 8 P 2 P 80%### 查看指定目录/数据库的大小 hdfs …

# 命令行新建 job 错误: ORA-01008 并非所有变量都已绑定 。
# 命令行新建 job 错误: ORA-01008 并非所有变量都已绑定 。 1、改正前代码: DECLARE job NUMBER; begin sys.dbms_job.submit(job > :job, what > P_AUTO_FETCH_RECORDS;, next_date > to_date(10-05-2011 15:58:35, dd-mm-yyyy hh24:mi:ss), interval > s…

【单片机】以输出方波为例的 定时器使用
实验要求: 利用Proteus软件画出电路图,单片机定时器/计数器以查询方式工作,在P1.0口产生周期为100us的连续方波,在P1.0口线上接上示波器观察波形。 前言:写这篇博客的意义在于,借助本实验可以复习定时器中断…

经典GNA整理
最近学习了各种GAN的结构。在此记录下。 转载于:https://www.cnblogs.com/yeran/p/11251842.html

Global.asax
GlobalFilterCollectionRepresents a classthat contains all the globalfilters.HandleErrorAttributemvc中提供了HandleErrorAttribute特性,该特性用于处理由操作方法引发的异常AreaRegistration.RegisterAllAreas();注册 ASP.NET MVC 应用程序中的所有区域RouteC…

leetcode_1. Two Sum
leetcode_1. Two Sum 前言: 这段时间开始敲leetcode。我认为这并不仅仅只是为了应付笔试,面试。而是确实有着一定的意义。 尤其,你提交代码后,网站会多方面验证你的答案。 另外,提交成功后,你可以查看自己的…

linux ngxtop安装安装及使用
写在前面: ngxtop是Nginx日志实时分析利器 1.下载 下载地址:https://github.com/lebinh/ngxtop 下载zip文件到本地 登录linux服务器,定位到安装目录,执行 rz,选中上一步下载的zip文件,上传完成后执行unzip…

POJ1088(滑雪)
题目链接 动态规划题。 题目大意:给定一个二维数组,数组中每个数代表一个高度,每次只能向相邻且高度下降的方向移动,求最长的移动距离。 View Code 1 #include <stdio.h>2 #include <memory.h>3 #define MAX(a,b) ((…

【硬件基础】个人感悟+C语言 引入头文件时引号括号的区别
前言: 惊!一博主又在水博客 其实不然,单片机从大一下半年就已经开始自学,但是可能是由于高中养成的惰性思维,不愿意思考,只想靠时间来获得内心的满足感:看我今天又学了一天。其实,假…

走在网页游戏开发的路上(八)
游戏中定时器的设计 0. 前言 在游戏开发中计时器/定时器是必须的,而且会在多处用到,如吃药补血每秒回10点且持续1分钟、玩家从一点到达另一点的过程需要多少时间。下面是定时器在七雄争霸中的几个应用场景,直接上图: 场景1&#…

[epoll]epoll理解
转自:http://blog.51cto.com/yaocoder/888374 1. 流 首先我们来定义流的概念,一个流可以是文件,socket,pipe等等,可以进行I/O操作的内核对象,不管是文件,还是套接字,还是管道&#x…

[kuangbin带你飞]专题五 并查集 E - 食物链 (带权并查集)
E - 食物链 题目链接:https://vjudge.net/contest/66964#problem/E 动物王国中有三类动物A,B,C,这三类动物的食物链构成了有趣的环形。A吃B, B吃C,C吃A。 现有N个动物,以1-N编号。每个动物都是A,B,C中的一种…

关于内网linux系统如果安装nodejs,npm,express,mongodb,forever等
内网的linux系统要安装nodejs以及express等系列的框架,因为系统是局域网和互联网是物理隔离的,所以,没法像官网的安装教程那样直接install了,只能手动安装,这里已经我们自己的linux 系统suse10 为例: 1 No…

【基础知识】如何在word中粘贴出漂亮整洁的代码
使用工具: notepad、WPS 操作实现: 1、右击代码文件使用NPP打开文件 2、选中要复制的代码 3、如图所示,依次点击如下内容 4、直接粘贴到word中,如图

浅析SQL Server数据修复命令DBCC的使用
SQL Server数据库提供了修复命令DBCC,当SQL Server数据库遭到质疑或者是有的无法完成读取时可以尝试用此命令来修复。以下是一些常见的DBCC修复命令,希望会给读者带来帮助。 1. DBCC CHECKDB 重启服务器后,在没有进行任何操作的情况下&#x…

Python之Mysql及SQLAlchemy操作总结
一、Mysql命令总结 1.创建库 create database test1; 2.授权一个用户 grant all privileges on *.* to feng% identified by 1qazWSX; 3.创建表 create table Teacher(teaId int not null, teaname varchar(100), age int, sex enum(M, F), phone int); 4.查询 select * from t…

NSwagStudio for Swagger Api
本案例主要说明如何使用NSwag 工具使用桌面工具快速生成c# 客户端代码、快速的访问Web Api。 NSwagStudio 下载地址 比较强大、可以生成TypeScript、WebApi Controller、CSharp Client 1、运行WebApi项目 URL http://yourserver/swagger 然后你将看到界面如下 1.1 Web API 代…

【html】如何解决标签设置成超链接后字体格式及颜色变化的问题
问题描述: 如图所示,将一个标签设置成超链接后字体颜色和格式会发生改变,如果我只想让它保持原来的格式应该怎么办? 解决方法: 在a标签中添加一个属性: style"color:inherit;" 添加后的代码&…

js判断 IE 浏览器
1 $.browser.msie && ($.browser.version 6.0) 转载于:https://www.cnblogs.com/zhupinglei/archive/2012/04/28/2475186.html

UNIX编程笔记:关于停止的进程接收信号的问题
为什么80%的码农都做不了架构师?>>> 因为资料缺少,按照测试得出来,停止状态的进程貌似只对SIGCONT有反应,而别的默认就是忽略。 转载于:https://my.oschina.net/kut/blog/27736

脱壳 VMProtect 1.70.4
【文章标题】: 脱壳 VMProtect 1.70.4 【文章作者】: hxqlky【作者邮箱】: zmunlkygmail.com【作者主页】: http://www.x5dj.com/hxqlky【下载地址】: 自己搜索下载【加壳方式】: VMProtect 1.70.4【保护方式】: VMProtect 1.70.4【编写语言】: MASM32 / TASM32 【使用工具】:…

互联网协议详解
本文转载自:https://www.cnblogs.com/111testing/p/6942585.html 目录:::::: 一、网络协议 二、TCP(Transmission Control Protocol,传输控制协议) TCP头格式…

【java】巨菜博主安装jdk为什么每次都失败?
今天到公司实习第一天,博主兴高采烈地的使用起来的公司配备的电脑,第一步是干啥?当然是安装JDK了,博主平生安装JDK次数数不胜数,但一遍整下来没有任何差错的情况少之又少。今天也不例外,多敲了个空格害我足…
怎么在vs2010中使用ActiveX Test Container(转)
ActiveX Test Container Application is Still Available(转) Hello, I’m Pat Brenner, a developer on the Visual C Libraries team. I’ve noticed some posts on various forums lamenting the loss of the ActiveX Test Container application and I wanted to address …