【H2645】帧间预测
1、帧间预测原理
先看下图,对比前后两帧图像,只有圆的位置发生变化,因此我们可以根据前一帧图像以及圆移动的信息,合成后一帧图像。这样少编码一帧图像,大大压缩了数据。

实际情况如下图,比对前后两帧,背景一样,只有两人身体发生微小变化,找出并记录这些变化信息,就是帧内预测。

2、帧间预测步骤
2.1 找出最佳匹配块
以上面的第一张图为例,就是找到前后两帧中圆的位置。
在H.264中将这一过程叫做运动估计,它是将16x16的亮度宏块,分成16x16、16x8、8x16和8x8的子块进行帧间预测。对于8x8的块(亚宏块,亮度和色度),往下又可以分成8x8、8x4、4x8、4x4的子块。每一种分割都需要尝试
相关文章:

企业网络翻译官——DNS
一、DNS简介 (一)、DNS原理 DNS 是计算机域名系统 (Domain Name System 或Domain Name Service) 的缩写。主要提供域名解析服务。将IP地址转换为相对应的域名,或者将域名解析为相应的IP地址。 (二)、DNS查询 DNS查询分…

【FFmpeg】AVPacket的使用详解
1、AVPacket简介 AVPacket是存储压缩编码数据相关信息的结构体,内部有压缩数据。它通常由解码器导出,或者作为输入传递给解码器,或者传递给muxers。 对于视频,它通常应该包含一个压缩帧。对于音频,它可能包含几个压缩帧。 重要的变量有以下几个: AVBufferRef *buf; 参…

GitHub日收12000星,微软新命令行工具引爆程序员圈!
作者 | 伍杏玲出品 | CSDN(ID:CSDNnews)继上次微软开源计算器刷爆GitHub后,今天凌晨在微软Build大会登场的Windows Terminal,如旋风般目前已登顶GitHub,截至发稿,收获超12000个Star,…

Codeforces 997 C - Sky Full of Stars
C - Sky Full of Stars 思路: 容斥原理 题解:http://codeforces.com/blog/entry/60357 注意当i > 1 且 j > 1,是同一种颜色 代码: #include<iostream> #include<cstdio> #include<queue> #include<deq…

jQuery中文入门指南,翻译加实例,jQuery的起点教程
中文版译者:Keel 此文以实例为基础一步步说明了jQuery的工作方式。现以中文翻译(添加我的补充说明)如下。如有相关意见或建议请 EMAIL 告知。或者在 BLOG中留言。 英文原版:http://docs.jquery.com/Tutorials:Getting_Started_wit…

从Pixel 3a到Android Q,一份谷歌AI能力的“成绩单” | Google I/O全程回顾
作者 | 琥珀出品 | AI科技大本营(ID:rgznai100)当地时间 5 月 7 日上午(北京时间 5 月 8 日凌晨一点),一年一度的 Google I/O 开发者大会如期而至。今年也是 Google 旗帜鲜明推行 “AI First” 战略的第四个年头。让我…
【超越白皮书3】DAG技术解析与实测
本报告由火币区块链研究院出品,作者:袁煜明、胡智威。原文地址 相关报告: 【超越白皮书2】EOS主网上线前夕的实测分析与技术建议 【超越白皮书1】EOSIO程序实测分析与技术建议 火币区块链应用研究院从技术角度对基于有向无环图(DA…

【Live555】liveMedia下载、配置、编译、安装、基本概念
【Live555】live555源码详解系列笔记 一、下载、编译、安装 1、下载 官网地址:http://www.live555.com/ 下载地址:http://www.live555.com/liveMedia/public/ 2、配置、 源码目录下有已经写好的配置文件,如下 config.armlinux、 config.linux 、 config.linux-64bit …

更加安全的存取账户密码
苹果SDK自带的就有密码保护,使用方法很简单,如下: 1、引入Security.frameWork框架。2、引入头文件:SFHKeychainUtils.h.3、存密码:[SFHFKeychainUtils storeUsername:"dd" andPassword:"aa"forSer…

【C++】多态问题:基类调用子类的protected或者private函数
1、问题描述 如果在基类中虚函数是public,子类中重载时标记为protected或者private函数,是否还能访问这个函数? 答案是: 基类指针指向子类时,可以访问,并且访问的是子类重载后的函数; 子类指针…

Java接口对Hadoop集群的操作
Java接口对Hadoop集群的操作 首先要有一个配置好的Hadoop集群 这里是我在SSM框架搭建的项目的测试类中实现的 一、windows下配置环境变量 下载文件并解压到C盘或者其他目录。 链接:http://pan.baidu.com/s/1jHHPElg 密码:aufd 配置环境变量 1.配置HADOOP…

用对方法,开发与部署深度学习原来如此简单……
相信大部分人都会谈癌色变,正如我们所知的一样,晚期癌症患者的生存率低于 20%,而尽管早期患者可以被治愈,且治愈率高达 90% 以上,但因为大部分癌症早期起病隐匿,更重要的原因在于受限于现有医疗水平&#x…

PL/SQL -- INSTEAD OF 触发器
为什么80%的码农都做不了架构师?>>> -- -- PL/SQL --> INSTEAD OF 触发器 -- INSTEAD OF 触发器常用于管理编写不可更新的视图,INSTEAD-OF触发器必须是行级的。 可以用INSTEAD OF触发器来解释INSERT、UPDATE和DELETE语句,并用…

开源!《AI 算法工程师手册》中文教程正式发布!
作者 | 红色石头转载自 AI有道(id:redstonewill)最近红色石头在浏览网页的时候,偶然发现一份非常不错的 AI 资源,就是这本《AI 算法工程师手册》 。本文将给大家推荐这本优秀教材,并作详细的介绍。这本《AI 算法工程师…

shell中的函数shell中的数组告警系统需求分析
2019独角兽企业重金招聘Python工程师标准>>> 20.16/20.17 shell中的函数 函数的概念 函数就是把一段代码整理到了一个小单元中,并给这个小单元起一个名字,当用到这段代码时直接调用这个小单元的名字即可。 格式: 函数名称() {command} 注&am…

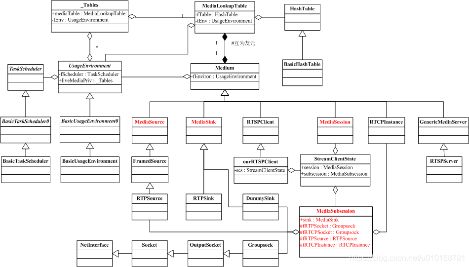
【Live555】live555源码详解(一):BasicUsageEnvironment、UsageEnvironment
【Live555】live555源码详解系列笔记 类关系图 1、UsageEnvironment 详解 1.1 BasicUsageEnvironment BasicUsageEnvironment 继承自 BasicUsageEnvironment0,主要增加的功能,使用静态函数 createNew 来创建自己;重载“<<”操作符,用来向标准错误输出(stderr)打…

Web前端开发人员和设计师必读文章推荐【系列七】
这篇文章主要收录了十二月份发布在梦想天空的优秀文章,特别推荐给Web开发人员和设计师阅读。梦天空博客关注前端开发技术,展示最新 HTML5 和 CSS3 技术应用,分享实用的 jQuery 插件,推荐优秀的网页设计案例,共享精美的…

【Live555】live555源码详解(二):BasicHashTable、DelayQueue、HandlerSet
【Live555】live555源码详解系列笔记 3、BasicHashTable 哈希表 协作图: 3.1 BasicHashTable BasicHashTable 继承自 HashTable 重载 HashTable 接口 Add :添加键值对 Remove :删除键值 Lookup :由“健”查找“值” numEntries :键值对数量重载 HashTable 成员(…

对标英伟达,依图发布AI芯片“求索”
作者 | 一一出品 | AI科技大本营(ID:rgznai100)依图成立 7 年,这次专为芯片召开了第一次产品发布会。5 月 9 日上午,依图科技在上海发布了其首款自研云端视觉推理 AI 芯片“求索”questcore™,以及基于该芯片构建的软硬…

JUC原子类 1
根据修改的数据类型,可以将JUC包中的原子操作类可以分为4类。1. 基本类型: AtomicInteger, AtomicLong, AtomicBoolean ; 2. 数组类型: AtomicIntegerArray, AtomicLongArray, AtomicReferenceArray ; 3. 引用类型: AtomicReference, AtomicStampedRerence, AtomicM…

使用ROW_NUMBER 和partition by 解决报表中的查询问题
在报表中遇到一个查询问题: 原始数据如下: Id cust_id call_date call_result 1 1 2012-03-15 09:00:00 fail 2 1 2012-03-15 09:05:00 number error 3 1 2012-03-15 09:10:00 fail 4 1 2012-03-15 09:15:00 success 5 2 2012-03-15 09:01:00 fail …

中国AI开发者真实现状:写代码这条路,会走多久?
2016 年起,人工智能成为中国开发者重点关注的技术领域,以深度学习驱动的计算机视觉、自然语言处理、语音相关技术成为渗透最广的三个 AI 技术领域。然而,在这样的背景下,AI 仍是一个非常前沿的学科,对于中国开发者而言…

linux学习-awk工具
awk是基于列的文本处理工具,它的工作方式是按行读取文本并视为一条记录,每条记录以字段分割成若干字段,然后输出个字段的值,事实上,awk是一种编程语言。awk认为文件都是结构化的,也就是说由单词和各种空白字…

【Live555】live555源码详解(四):Medium媒体基础类
【Live555】live555源码详解系列笔记 7、Media Medai所依赖关系图 依赖Medai关系图 Media和UsageEnvironment关联图

linux中普通文件和块设备文件的区别
1,概述 一直都搞不明白普通文件跟块文件的区别,总觉得一个普通的文件是存放在磁盘块上,那它既属于普通文件又属于块设备文件。刚好下午睡了一个大头觉,比较清醒,集中学习了下普通文件和块设备文件的区别和联系。 本文从…

我的vim配置
我的vim配置 1.通用配置 vimrc 2.自己配置 1.新建.c,.h,.sh,.java文件,自动插入文件头 vim ~/.vim_runtime/my_configs.vim 输入一下内容 """""""""""""""""""&qu…

【Live555】live555源码详解(五):MediaSource、MediaSink、MediaSession、MediaSubsession
【Live555】live555源码详解系列笔记 继承协作关系图 下面红色表示本博客将要介绍的四个类所在的位置: MediaSource、MediaSink、MediaSession、MediaSubsession 8、MediaSource MediaSource 继承自 Medium,下面是MediaSource的协作图 关于 MediaSource 类的继承关系 …

BAT携手清华、复旦、上交齐聚杭州, 和500名开发者干点啥?
2016 年起,人工智能成为中国开发者重点关注的技术领域,以深度学习驱动的计算机视觉、自然语言处理、语音相关技术成为渗透最广的三个 AI 技术领域。然而,在这样的背景下,AI 仍是一个非常前沿的学科,对于中国开发者而言…

MOS2010开发基础和集几种开发模型
基础 基本的部署结构图类似如下 创建新的Web Application的原因: One key reason to create a new web application is to isolate content. Every time a new web application is created, SharePoint creates a new content database. All the data in the sites …

还在用Matplotlib? 又一可视化神器Altair登场 | 技术头条
作者 | Fernando Irarrzaval 翻译 | Monanfei责编 | Jane出品 | Python 大本营(id:pythonnews)【导语】如何将我们的数据以更好的形势呈现出来?擅长不同编程语言的程序员会选择各自技术范畴内成熟、好用的工具包,比如 …