通俗理解PCA降维作用

作者 | 黄礼泊,广东工业大学数据挖掘与信息检索实验室(DMIR),机器学习与人工智能,目前研究方向最优化,将最优化理论运用在图像检索、压缩感知生物信号处理等领域。
▌概述
本文主要介绍一种降维方法,PCA(Principal Component Analysis,主成分分析)。降维致力于解决三类问题:
1.降维可以缓解维度灾难问题;
2.降维可以在压缩数据的同时让信息损失最小化;
3.理解几百个维度的数据结构很困难,两三个维度的数据通过可视化更容易理解。
下面,将从简介、计算步骤、应用三方面进行理解PCA的降维作用。
▌PCA简介
在理解特征提取与处理时,涉及高维特征向量的问题往往容易陷入维度灾难。随着数据集维度的增加,算法学习需要的样本数量呈指数级增加。有些应用中,遇到这样的大数据是非常不利的,而且从大数据集中学习需要更多的内存和处理能力。另外,随着维度的增加,数据的稀疏性会越来越高。在高维向量空间中探索同样的数据集比在同样稀疏的数据集中探索更加困难。
主成分分析也称为卡尔胡宁-勒夫变换(Karhunen-Loeve Transform),是一种用于探索高维数据结构的技术。PCA通常用于高维数据集的探索与可视化。还可以用于数据压缩,数据预处理等。PCA可以把可能具有相关性的高维变量合成线性无关的低维变量,称为主成分( principal components)。新的低维数据集会尽可能的保留原始数据的变量。
PCA将数据投射到一个低维子空间实现降维。例如,二维数据集降维就是把点投射成一条线,数据集的每个样本都可以用一个值表示,不需要两个值。三维数据集可以降成二维,就是把变量映射成一个平面。一般情况下,nn维数据集可以通过映射降成kk维子空间,其中k≤n。
假如你是一本养花工具宣传册的摄影师,你正在拍摄一个水壶。水壶是三维的,但是照片是二维的,为了更全面的把水壶展示给客户,你需要从不同角度拍几张图片。下图是你从四个方向拍的照片:

第一张图里水壶的背面可以看到,但是看不到前面。第二张图是拍前面,可以看到壶嘴,这张图可以提供了第一张图缺失的信息,但是壶把看不到了。从第三张俯视图里无法看出壶的高度。第四张图是你真正想要的,水壶的高度,顶部,壶嘴和壶把都清晰可见。
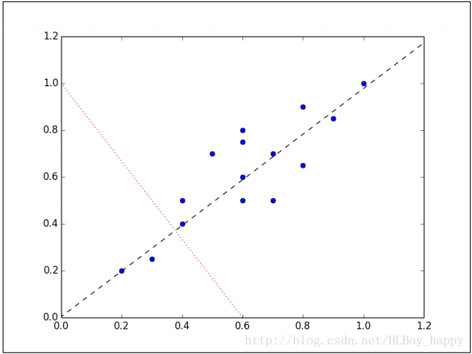
PCA的设计理念与此类似,它可以将高维数据集映射到低维空间的同时,尽可能的保留更多变量。PCA旋转数据集与其主成分对齐,将最多的变量保留到第一主成分中。假设我们有下图所示的数据集:

数据集看起来像一个从原点到右上角延伸的细长扁平的椭圆。要降低整个数据集的维度,我们必须把点映射成一条线。下图中的两条线都是数据集可以映射的,映射到哪条线样本变化最大?

显然,样本映射到黑色虚线的变化比映射到红色点线的变化要大的多。实际上,这条黑色虚线就是第一主成分。第二主成分必须与第一主成分正交,也就是说第二主成分必须是在统计学上独立的,会出现在与第一主成分垂直的方向,如下图所示:

后面的每个主成分也会尽量多的保留剩下的变量,唯一的要求就是每一个主成分需要和前面的主成分正交。 现在假设数据集是三维的,散点图看起来像是沿着一个轴旋转的圆盘。

这些点可以通过旋转和变换使圆盘完全变成二维的。现在这些点看着像一个椭圆,第三维上基本没有变量,可以被忽略。 当数据集不同维度上的方差分布不均匀的时候,PCA最有用。(如果是一个球壳形数据集,PCA不能有效的发挥作用,因为各个方向上的方差都相等;没有丢失大量的信息维度一个都不能忽略)。
▌PCA的计算步骤
在介绍PCA的运行步骤之前,有一些术语需要说明一下。
方差,协方差和协方差矩阵(对此概念不是很理解可以参考附录链接)
如何通俗易懂地解释「协方差」与「相关系数」的概念?中“GRAYLAMB”的回答。 (https://www.zhihu.com/question/20852004)
方差(Variance)是度量一组数据的分散程度。方差是各个样本与样本均值的差的平方和的均值:

协方差(Covariance)是度量两个变量的变动的同步程度,也就是度量两个变量线性相关性程度。
如果两个变量的协方差为0,则统计学上认为二者线性无关。注意两个无关的变量并非完全独立,只是没有线性相关性而已。计算公式如下:

如果协方差大于0表示一个变量增大是另一个变量也会增大,即正相关,协方差小于0表示一个变量增大是另一个变量会减小,即负相关。
协方差矩阵(Covariance matrix)由数据集中两两变量的协方差组成。矩阵的第(i,j)(i,j)个元素是数据集中第ii和第jj个元素的协方差。例如,三维数据的协方差矩阵如下所示:

让我们计算下表数据的协方差矩阵:

可以有python中的numpy包计算均值和协方差:
import numpy as np
X = [[2, 0, -1.4],
[2.2, 0.2, -1.5],
[2.4, 0.1, -1],
[1.9, 0, -1.2]]
print(np.mean(X,axis=0))
print(np.cov(np.array(X).T))
得到三个变量的样本均值分别是2.125,0.075和-1.275;协方差矩阵为:

▌特征向量和特征值
(可以直观的理解:“特征向量是坐标轴,特征值是坐标”)
向量是具有大小(magnitude)和方向(direction)的几何概念。
特征向量(eigenvector)是由满足如下公式的矩阵得到的一个非零向量:

其中,
是特征向量,A是方阵,λ是特征值。经过A变换之后,特征向量的方向保持不变,只是其大小发生了特征值倍数的变化。也就是说,一个特征向量左乘一个矩阵之后等于等比例放缩(scaling)特征向量。德语单词eigen的意思是“属于…或…专有( belonging to or peculiar to)”;矩阵的特征向量是属于并描述数据集结构的向量。
特征向量和特征值只能由方阵得出,且并非所有方阵都有特征向量和特征值。如果一个矩阵有特征向量和特征值,那么它的每个维度都有一对特征向量和特征值。矩阵的主成分是由其协方差矩阵的特征向量,按照对应的特征值大小排序得到的。最大的特征值就是第一主成分,第二大的特征值就是第二主成分,以此类推。
让我们来计算下面矩阵的特征向量和特征值:

根据前面的公式AA乘以特征向量,必然等于特征值乘以特征向量。我们建立特征方程求解:

从特征方程可以看出,矩阵与单位矩阵和特征值乘积的矩阵行列式为0,即:

矩阵的两个特征值都等于-1。现在再用特征值来解特征向量。 把λ=−1带入:

得:

所以有:

任何满足方程
的非零向量(取
)都可以作为特征向量:

PCA需要单位特征向量,也就是L2范数
等于1的特征向量。
于是单位特征向量是:

于是单位特征向量是:

这里可以通过numpy检验手算的特征向量是否正确。eig函数返回特征值和特征向量的元组:
import numpy as np
w, v = np.linalg.eig(np.array([[1, -2], [2, -3]]))
print('特征值:{}\n特征向量:{}'.format(w,v))
输出(这里特征值不同为1,是由于python编译器对浮点数据精度要求所致):
特征值:[-0.99999998 -1.00000002]
特征向量:[[ 0.70710678 0.70710678] [ 0.70710678 0.70710678]]
▌用PCA降维
让我们用PCA方法把下表二维数据降成一维:

PCA第一步是用样本数据减去样本均值:

然后,我们计算数据的主成分。前面介绍过,矩阵的主成分是其协方差矩阵的特征向量按照对应的特征值大小排序得到的。主成分可以通过两种方法计算:第一种方法是计算数据协方差矩阵。因为协方差矩阵是方阵,所以我们可以用前面的方法计算特征值和特征向量。第二种方法是用数据矩阵的奇异值分解(singular value decomposition)来找协方差矩阵的特征向量和特征值的平方根。我们先介绍第一种方法,然后介绍scikit-learn的PCA实现,也就是第二种方法。上述数据集的解释变量协方差矩阵如下:

用前面介绍过的方法,特征值是1.25057433和0.03398123,单位特征向量是:

下面我们把数据映射到主成分上。第一主成分是最大特征值对应的特征向量,因此我们要建一个转换矩阵,它的每一列都是主成分的特征向量。如果我们要把5维数据降成3维,那么我们就要用一个3维矩阵做转换矩阵。在本例中,我们将把我们的二维数据映射成一维,因此我们只需要用特征向量中的第一主成分作为转换矩阵。最后,我们用数据矩阵右乘转换矩阵。下面就是第一主成分映射的结果:

通过numpy包中的矩阵调用实现过程如下:
import numpy as np
x = np.mat([[ 0.9, 2.4, 1.2, 0.5, 0.3, 1.8, 0.5, 0.3, 2.5, 1.3],
[ 1, 2.6, 1.7, 0.7, 0.7, 1.4, 0.6, 0.6, 2.6, 1.1]])
x = x.T
T = x - x.mean(axis=0)
C = np.cov(x.T)
w,v = np.linalg.eig(C)
v_ = np.mat(v[:,0]) #每个特征值对应的是特征矩阵的每个列向量
v_ = v_.T #默认以行向量保存,转换成公式中的列向量形式
y = T * v_
print(y)
分割线==================
▌PCA的运用
高维数据可视化
二维或三维数据更容易通过可视化发现模式。一个高维数据集是无法用图形表示的,但是我们可以通过降维方法把它降成二维或三维数据来可视化。 Fisher1936年收集了三种鸢尾花分别50个样本数据(Iris Data):Setosa、Virginica、Versicolour。解释变量是花瓣(petals)和萼片(sepals)长度和宽度的测量值,响应变量是花的种类。鸢尾花数据集经常用于分类模型测试,scikit-learn中也有。让我们把iris数据集降成方便可视化的二维数据:
%matplotlib inline
import matplotlib.pyplot as plt
from sklearn.decomposition import PCA
from sklearn.datasets import load_iris
首先,我们导入鸢尾花数据集和PCA估计器。PCA类把主成分的数量作为超参数,和其他估计器一样,PCA也用fit_transform()返回降维的数据矩阵:
data = load_iris()
y = data.target
X = data.data
pca = PCA(n_components=2)
reduced_X = pca.fit_transform(X)
最后,我们把图形画出来:
red_x, red_y = [], []
blue_x, blue_y = [], []
green_x, green_y = [], []
for i in range(len(reduced_X)):
if y[i] == 0:
red_x.append(reduced_X[i][0])
red_y.append(reduced_X[i][1])
elif y[i] == 1:
blue_x.append(reduced_X[i][0])
blue_y.append(reduced_X[i][1])
else:
green_x.append(reduced_X[i][0])
green_y.append(reduced_X[i][1])
plt.scatter(red_x, red_y, c='r', marker='x')
plt.scatter(blue_x, blue_y, c='b', marker='D')
plt.scatter(green_x, green_y, c='g', marker='.')
plt.show()

降维的数据如上图所示。每个数据集中三个类都用不同的符号标记。从这个二维数据图中可以明显看出,有一个类与其他两个重叠的类完全分离。这个结果可以帮助我们选择分类模型。
脸部识别
现在让我们用PCA来解决一个脸部识别问题。脸部识别是一个监督分类任务,用于从照片中认出某个人。本例中,我们用剑桥大学AT&T实验室的Our Database of Faces数据集(http://www.cl.cam.ac.uk/Research/DTG/attarchive/pub/data/att_faces.zip),这个数据集包含40个人每个人10张照片。这些照片是在不同的光照条件下拍摄的,每张照片的表情也不同。照片都是黑白的,尺寸为92 x 112像素。虽然这些图片都不大,但是每张图片的按像素强度排列的特征向量也有(92 x 112=)10304维。这些高维数据的训练可能需要很多样本才能避免拟合过度。而我们样本量并不大,所有我们用PCA计算一些主成分来表示这些照片。
我们可以把照片的像素强度矩阵转换成向量,然后用所有的训练照片的向量建一个矩阵。每个照片都是数据集主成分的线性组合。在脸部识别理论中,这些主成分称为特征脸(eigenfaces)。特征脸可以看成是脸部的标准化组成部分。数据集中的每张脸都可以通过一些标准脸的组合生成出来,或者说是最重要的特征脸线性组合的近似值。
from os import walk, path
import numpy as np
import mahotas as mh
from sklearn.cross_validation import train_test_split
from sklearn.cross_validation import cross_val_score
from sklearn.preprocessing import scale
from sklearn.decomposition import PCA
from sklearn.linear_model import LogisticRegression
from sklearn.metrics import classification_report
X = []
y = []
下面我们把照片导入Numpy数组,然后把它们的像素矩阵转换成向量:
for dir_path, dir_names, file_names in walk('C:/Users/HLB/Desktop/first blog/att_faces/'):
for fn in file_names:
if fn[-3:] == 'pgm':
image_filename = path.join(dir_path, fn)
X.append(scale(mh.imread(image_filename, as_grey=True).reshape(10304).astype('float32')))
y.append(dir_path)
X = np.array(X)
然后,我们用交叉检验建立训练集和测试集,在训练集上用PCA:
X_train, X_test, y_train, y_test = train_test_split(X, y)
pca = PCA(n_components=150)
我们把所有样本降到150维,然后训练一个逻辑回归分类器。数据集包括40个类;scikit-learn底层会自动用one versus all策略创建二元分类器:
X_train_reduced = pca.fit_transform(X_train)
X_test_reduced = pca.transform(X_test)
print('训练集数据的原始维度是:{}'.format(X_train.shape))
print('PCA降维后训练集数据是:{}'.format(X_train_reduced.shape))
classifier = LogisticRegression()
accuracies = cross_val_score(classifier, X_train_reduced, y_train)
训练集数据的原始维度是:(300, 10304) PCA降维后训练集数据是:(300, 150)
最后,我们用交叉验证和测试集评估分类器的性能。分类器的平均综合评价指标(F1 score)是0.88,但是需要花费更多的时间训练,在更多训练实例的应用中可能会更慢。
print('交叉验证准确率是:{}\n{}'.format(np.mean(accuracies), accuracies))
classifier.fit(X_train_reduced, y_train)
predictions = classifier.predict(X_test_reduced)
print(classification_report(y_test, predictions))
最终的分析结果:
交叉验证准确率是:0.829757290513
[ 0.83035714 0.83333333 0.8255814 ]
precision recall f1-score support
C:/Users/HLB/Desktop/first blog/att_faces/s1 1.00 1.00 1.00 1
C:/Users/HLB/Desktop/first blog/att_faces/s10 1.00 1.00 1.00 2
C:/Users/HLB/Desktop/first blog/att_faces/s11 1.00 1.00 1.00 2
C:/Users/HLB/Desktop/first blog/att_faces/s12 1.00 1.00 1.00 2
C:/Users/HLB/Desktop/first blog/att_faces/s13 1.00 1.00 1.00 4
C:/Users/HLB/Desktop/first blog/att_faces/s14 1.00 1.00 1.00 3
C:/Users/HLB/Desktop/first blog/att_faces/s15 1.00 1.00 1.00 2
C:/Users/HLB/Desktop/first blog/att_faces/s16 1.00 0.75 0.86 4
C:/Users/HLB/Desktop/first blog/att_faces/s17 1.00 1.00 1.00 4
C:/Users/HLB/Desktop/first blog/att_faces/s18 1.00 1.00 1.00 3
C:/Users/HLB/Desktop/first blog/att_faces/s19 1.00 1.00 1.00 3
C:/Users/HLB/Desktop/first blog/att_faces/s2 1.00 1.00 1.00 2
C:/Users/HLB/Desktop/first blog/att_faces/s20 1.00 1.00 1.00 2
C:/Users/HLB/Desktop/first blog/att_faces/s21 1.00 1.00 1.00 2
C:/Users/HLB/Desktop/first blog/att_faces/s22 1.00 1.00 1.00 2
C:/Users/HLB/Desktop/first blog/att_faces/s23 1.00 1.00 1.00 4
C:/Users/HLB/Desktop/first blog/att_faces/s24 1.00 1.00 1.00 2
C:/Users/HLB/Desktop/first blog/att_faces/s25 1.00 1.00 1.00 4
C:/Users/HLB/Desktop/first blog/att_faces/s26 1.00 1.00 1.00 5
C:/Users/HLB/Desktop/first blog/att_faces/s27 0.50 1.00 0.67 1
C:/Users/HLB/Desktop/first blog/att_faces/s28 1.00 0.67 0.80 3
C:/Users/HLB/Desktop/first blog/att_faces/s29 1.00 1.00 1.00 2
C:/Users/HLB/Desktop/first blog/att_faces/s3 1.00 1.00 1.00 1
C:/Users/HLB/Desktop/first blog/att_faces/s30 1.00 1.00 1.00 3
C:/Users/HLB/Desktop/first blog/att_faces/s31 1.00 1.00 1.00 3
C:/Users/HLB/Desktop/first blog/att_faces/s32 1.00 1.00 1.00 1
C:/Users/HLB/Desktop/first blog/att_faces/s33 1.00 1.00 1.00 1
C:/Users/HLB/Desktop/first blog/att_faces/s34 1.00 1.00 1.00 3
C:/Users/HLB/Desktop/first blog/att_faces/s35 1.00 1.00 1.00 2
C:/Users/HLB/Desktop/first blog/att_faces/s36 0.67 1.00 0.80 2
C:/Users/HLB/Desktop/first blog/att_faces/s37 0.50 1.00 0.67 1
C:/Users/HLB/Desktop/first blog/att_faces/s38 1.00 1.00 1.00 5
C:/Users/HLB/Desktop/first blog/att_faces/s39 1.00 1.00 1.00 3
C:/Users/HLB/Desktop/first blog/att_faces/s4 1.00 1.00 1.00 1
C:/Users/HLB/Desktop/first blog/att_faces/s40 1.00 1.00 1.00 1
C:/Users/HLB/Desktop/first blog/att_faces/s5 1.00 0.83 0.91 6
C:/Users/HLB/Desktop/first blog/att_faces/s6 1.00 1.00 1.00 3
C:/Users/HLB/Desktop/first blog/att_faces/s7 1.00 1.00 1.00 2
C:/Users/HLB/Desktop/first blog/att_faces/s8 1.00 1.00 1.00 2
C:/Users/HLB/Desktop/first blog/att_faces/s9 1.00 1.00 1.00 1
avg / total 0.98 0.97 0.97 100
▌总结
本文主要介绍PCA降维问题。高维数据不能轻易可视化。估计器训练高维数据集时,也可能出现维度灾难。通过主成分分析法缓解这些问题,将可能解释变量具有相关性的高维数据集,通过将数据映射到一个低维子空间,降维成一个线性无关的低维数据集。最后拓展用PCA将四维的鸢尾花数据集降成二维数据进行可视化;并将PCA用在一个脸部识别系统。
▌扩展阅读
如何通俗易懂地解释「协方差」与「相关系数」的概念?
https://www.zhihu.com/question/20852004
线性代数中,特征值与特征向量在代数和几何层面的实际意义是什么?
https://www.zhihu.com/question/20507061
7-dimensionality-reduction-with-pca
https://muxuezi.github.io/posts/7-dimensionality-reduction-with-pca.html
机器学习/周志华著.–北京:清华大学出版署,2016(2017.2重印)ISBN 978-302-42328-7
原文地址:
https://blog.csdn.net/HLBoy_happy/article/details/77146012
推荐阅读:为什么我放弃了 Chrome?
2018 AI开发者大会
◆
只讲技术,拒绝空谈
◆
2018 AI开发者大会首轮重磅嘉宾及深度议题现已火热出炉,扫码抢“鲜”看。国庆特惠,购票立享 5 折优惠!

相关文章:

windows和linux添加引导文件,Linux与Windows 10用grub引导教程-Go语言中文社区
前言去年暑假的时候,写了一篇如何装 Linux 和 Windows 10 双系统的文章发在了简书上,我写这篇文章的原因是当初装双系统确实是折腾了许久,网上也找不到一篇详尽的教程。由于去年对于写教程还不是熟练,而这一年多的使用过程也遇到了…
使用Apache对Tomcat进行负载均衡
翻译:疯狂的技术宅原文标题:Load balancing tomcat with Apache原文链接:http://programmergate.com/loa...本文首发微信公众号:充实的脑洞有时候我们需要把自己的应用部署在多个Tomcat实例上,这种场景通常是在使用大量…

linux数据库什么意思,Linux系统中的数据库命令是什么
Linux系统中难免会跟数据库打交道的时候,掌握数据库相关命令是很重要的。下面由学习啦小编为大家整理了Linux系统中数据库命令是什么的相关知识,希望对大家有帮助!Linux系统中的数据库命令是什么:常用命令1.linux下启动mysql的命令࿱…

C#.NET 中的类型转换
前些天,碰到了数据类型转换与格式化问题,在网上查找了一下,有人已经把它写了出来,粘贴如下,共大家分享:C#.NET 中的类型转换C# 出来也有些日子了,最近由于编程的需要,对 C# 的类型转…

『科学计算』可视化二元正态分布3D科学可视化实战
二元正态分布可视化本体 由于近来一直再看kaggle的入门书(sklearn入门手册的感觉233),感觉对机器学习的理解加深了不少(实际上就只是调包能力加强了),联想到假期在python科学计算上也算是进行了一些尝试学…

继中美之后,欧盟会成为下一个 AI 超级体吗?
美国和中国已经是毋庸置疑的AI超级体了,那么欧盟有可能成为下一个吗?德国总理安格拉默克尔以冷酷无情著称,但需要的时候她也可以很幽默。在最近一次由科技杂志《Ada》举办的季度会议上,有人问她是否认为机器人应当拥有权利&#x…

Transformer新型神经网络在机器翻译中的应用 | 公开课笔记
嘉宾 | 于恒来源 | AI科技大本营在线公开课编辑 | Jane于恒:直播间的朋友大家好!欢迎大家来到本次AI科技大本营公开课,我是本次讲师于恒。在讲课开始之前先简短的做个自我介绍,我是博士毕业于中国科学院计算技术研究所,…

linux终端vi退出命令,如何从命令行关闭vim?
问题描述我知道这更像是一个普通的linux问题,但是没有。因此,当我在命令提示符下输入类似vim的程序时,它会显示文件中的所有文本,我可以编辑它等等。但是我无法弄清楚如何关闭或保存文件并返回命令提示符而不会被杀死这个过程。任…

Mysql 小数点后最多保留两位数
CAST(money/100 as DECIMAL(10,2)) AS num 转载于:https://www.cnblogs.com/moxiaoping/p/7611090.html

这次拿下Python全靠它了!一个交互式的学习资源!
你的假期余额已不足!在假期的最后一天,我们给大家介绍一本非常 nice 的 Python 学习书——Project Python。Project Python是一本免费的交互式书籍,它通过使用图形、动画和游戏来教你用 Python编写代码。后面你还将学到解决经典计算机科学问题…

linux启动sql server数据库,SQL Server数据库启动过程详解及启动不起来的问题分析及解决方法...
第五步、启动系统数据库modelmodel系统数据库同样也是SQL Server启动过程中用到的一个非常关键的数据库,如果这个库损坏,SQL Server启动也会失败,关于model数据不能启动的原因基本和master的类似,同样也是两种:1、数据…

navicat对mysql的备份
1:备份位置:_3306的“连接信息”可以看到。或者点:前往设置保存路径 2:建议一定时间点进行备份或者命令执行;转载于:https://blog.51cto.com/q168988/1969780

上当记,收国外快递时,注意相关责任定义
刚才在收到M$从米国寄来的包裹时,一时大意给了送快递的1百多的税钱,后来想想不对,在包裹上看到DDP字样(Delivery duty paid),上网一查DDP: “完税后交货(……指定目的地&…

python远程登录linux命令,Python+requests通过paramiko远程登录Linux执行sh命令
在做自动化测试过程中, 偶尔需要登录Linux服务器执行一些sh命令。Python的paramiko模块, 遵循SSH2协议, 支持以加密和认证的方式远程连接服务器, 可用来连接远程linux主机, 然后执行Linux命令或者通过SFTP传输文件封装的方法import paramikoclass Operate_Server():def __init_…

2017-09-29 前端日报
2017-09-29 前端日报 精选 被誉为神器的requestAnimationFrame我是怎样让网站用上HTML5 ManifestReact 的性能优化(一)当 PureComponent 遇上 ImmutableJSJavaScript 异步队列实现及拓展CSS Grid Gotchas And Stumbling BlocksAbortable fetchAlloyTeam …

Apache Kylin v2.5.0正式发布,开源分布式分析引擎
文章转载自开源中国,作者 Apache Kylin 社区日前,Apache Kylin 社区宣布,Apache Kylin v2.5.0 正式发布。Apache Kylin 是一个开源的分布式分析引擎,旨在为极大数据集提供 SQL 接口和多维分析(OLAP)的能力。…

不同职业阶段的修炼: 多与少
有多才有少 开学第一天,教室里挤满来选修“领导”课程的学生,这一群两年后就会变成企业竞相争取的名校MBA,心中难免兴奋地等待教授的出现。教室门被推开后,走进三个人,教授后面跟着一个年轻的陌生人,还有一…

underscorejs之 _.indexBy(list, iteratee, [context])
语法 _.indexBy(list, iteratee, [context]) 说明 给定一个list,和 一个用来返回一个在列表中的每个元素键 的iterator 函数(或属性名), 返回一个每一项索引的对象。和groupBy非常像,但是当你知道list的key是唯一的时候…

linux shell $0怎么输出,linux shell中$0,$?,$!等的特殊用法
一、Shell脚本中$0、$?、$!、$$、$*、$#、$等的意义说明(1)$$Shell本身的PID(ProcessID,即脚本运行的当前进程ID号)(2)$!Shell最后运行的后台Process的PID(后台运行的最后一个进程的进程ID号)(3)$?最后运行的命令的结束代码(返回值)即执行上一个指令的返回值 (显示…

云从科技完成B+轮超10亿元融资,多个国家基金进入
10 月 8 日,中国人工智能国家队云从科技宣布正式完成新一轮超 10 亿元人民币融资,除元禾原点、越秀金控,刘益谦等原有股东继续跟投外,本轮新增了多家中国国家战略投资者,其中不乏知名地方政府基金,包括中国…

12×××求职经过-之求职信
求职信: 鼠:本地户口,以前在武钢工地打过工,转移过一部分钢材的所有权,被当做失足青年挽救三年。擅长上夜班,会开麻木,求社区服务,家政等职。 牛:身体好,能吃…

面向对象三大特性一一封装(encapsulation)
为什么要封装? 我们看电视,只要按一下开关和换台就行了。有必要了解电视的内部结构吗?有必要了解显像管吗? 封装是为了隐藏对象内部的复杂性,只对外公开简单的接口。便于外界调用,从而提高系统的可扩展性&a…

云计算赋能人工智能,未来的红利在哪?
“云”这个概念对于身处于信息时代的我们而言越来越熟悉,而云计算平台作为对计算机软硬件资源进行集中存储、管理的平台,已经不再是一个遥远的 IT 概念,它开始渗透到各行各业,未来将会像水和电一样,作为基础设施&#…

pxe linux 配置文件,Linux PXE 部署
一、基础环境准备Linux配置静态IP-192.168.5.1# vim /etc/sysconfig/network-scripts/ifcfg-eth0DEVICEeth0ONBOOTyesBOOTPROTOstaticIPADDR192.168.5.1NETMASK255.255.255.0:x --保存退出#service network restart#service iptables stop二、准备安装镜像#mount /dev/cdrom /m…

Keras还是TensorFlow?深度学习框架选型实操分享
译者| 王天宇、林椿眄责编| Jane、琥珀出品| AI科技大本营深度学习发展势头迅猛,但近两年涌现的诸多深度学习框架让初学者无所适从。如 Google 的 TensorFlow、亚马逊的 MXNet、Facebook 支持的 PyTorch、Theano、Caffe、CNTK、Chainer、百度的 PaddlePaddle、DSSTN…

Android -- queryIntentActivities
某些时候你想要知道某个APP是否有注册了一个明确的intent,比如说你想要检查某个receiver是否存在,然后根据是否存在来这个receiver来在你的AP里面enable某些功能。我们可以通过PackageManager来check它。 code public boolean isIntentAvailable(Context…

吉大c语言程序设计作业一,吉林大学历年C语言程序设计试题及答案.doc
吉林大学历年C语言程序设计试题及答案吉林大学历年C语言程序设计试题及答案(5)END2000年试题答案一、(1)解题思想: 用5个数 a,b,c,d,e,来回替换,最终f(n)算出。设计程序如下:int F(int n){ if(n <5) return n ;int temp,a1;b2;c3;d4;e5;fo…

忍不住心中的激动
天天上自行车旅行网,看到别人的出行游记,心里很羡慕,也很冲动,想想还有1个多月就可以出发了,不知道能坚持到哪里,恒心是有的,可身体就不知道,不过这次时间可以不用那么紧,…

程序员入错行怎么办?
程序员应该选择什么技术领域才能获得最高的回报?本文详细解读了 2018 年最热门的五大领域,对行业现状、薪资概况及具体的技能要求给出了深入的分析,希望给担心“入错行”的你提供些指导。七天国庆黄金周转眼就过,退散的除了出游热…

关于局域网共享访问问题总结
Windows网上邻居互访的基本条件: 1) 双方计算机打开,且设置了网络共享资源; 2) 双方的计算机添加了 "Microsoft 网络文件和打印共享" 服务; 3) 双方都正确设置了网内IP地址,且必须在一个网段中&…