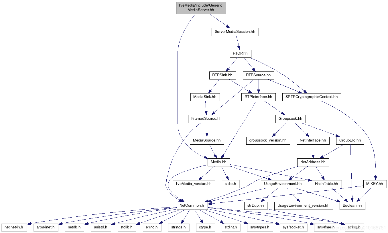
【Live555】live555源码详解(七):GenericMediaServer、RTSPServer、RTSPClient
相关文章:

200万?程序员刚拿下华为Offer,这些技巧你必须知道!
最近,有华为员工在匿名社交网站上,曝光自己年收入已突破200万!消息一出,不知酸了多少中国程序员!但是,在羡慕之余,我们不如利用起碎片时间,从点滴做起,背水一战ÿ…

有效快速的学习微信小程序
微信小程序 实现了应用“触手可及”的梦想,用户扫一扫或搜一下即可打开应用。不用安装,即开即用,用完就走。省流量,省安装时间,不占用桌面。对用户使用上来说,确实方便,没有繁琐的注册ÿ…

Delphi开发的IOCP测试Demo以及使用说明。
Delphi开发的IOCP,此为压力测试Demo和使用说明。

【Live555】live555源码详解(八):testRTSPClient
【Live555】live555源码详解系列笔记 继承协作关系图 下面红色表示本博客将要介绍的testRTSPClient实现的三个类所在的位置: ourRTSPClient、StreamClientState、DummySink 1、流程分析 1.1 设置使用环境 创建任务调度器和使用环境 TaskScheduler* scheduler = BasicTask…

ICML 2019:序列到序列自然语言生成任务超越BERT、GPT!微软提出通用预训练模型MASS | 技术头条...
来源 | 微软研究院AI头条(id:MSRAsia)责编 | Jane编者按:从2018年开始,预训练(pre-train) 毫无疑问成为NLP领域最热的研究方向。借助于BERT和GPT等预训练模型,人类在多个自然语言理解…

linux 命令详解 二十七
4. 循环语句: Bash Shell中主要提供了三种循环方式:for、while和until。 for循环声明格式: for variable in word_list do command done 见如下示例脚本: /> cat > test7.sh for score in math engl…

【Live555】live555源码详解系列笔记
【Live555】liveMedia下载、配置、编译、安装、基本概念 【Live555】live555源码详解(一):BasicUsageEnvironment、UsageEnvironment 【Live555】live555源码详解(二):BasicHashTable、DelayQueue、HandlerSet 【Live555】live555源码详解(三):Groupsock 【Live555】l…

android 每个块半径不同的扇形图,自定义view
1.首先看效果图 2.自定义PieChartView,继承自View,下边为PieChartView代码 package com.yingjinbao.im.peach.customview;import android.content.Context;import android.graphics.Canvas;import android.graphics.Color;import android.graphics.Paint…

人工智能的浪潮中,知识图谱何去何从?
漆桂林认为,目前知识图谱整个领域最关注的问题还是如何能够高效、低成本构建知识图谱,而这个问题对于研究人员来说,仍是一个非常大的挑战,比如现在大家都在关注如何在少量甚至无标注场景下进行知识图谱构建。 记者 | Jane 责编 |…

布Sendmail之网,安全则不漏(上)
Sendmail是一种古老的邮件服务器,但是它仍然存在着种种问题,最大的问题就是安全问题。由于Sendmail邮件服务器占据了很大的市场份额,因此,提高Sendmail的安全性就显得格外重要了。本篇拟从证书、Starttls、Sasl技术来探讨Sendmail…

英伟达发布新型GAN,豹子秒变沙皮狗!| 技术头条
作者 | 刘静编译 | 李尔客转自自图灵TOPIA(ID:turingtopia)5月9日,英伟达首席研究科学家刘明宇在社交网站公布了其最新研究成果:一种新型的GAN,在测试期间只需几张示例图像,就可以将图像转换为以前从未见过…

【Live555】live555源码详解(九):ServerMediaSession、ServerMediaSubsession、live555MediaServer
【Live555】live555源码详解系列笔记 继承协作关系图 下面红色表示本博客将要介绍的三个类所在的位置: ServerMediaSession、ServerMediaSubsession、DynamicRTSPServer DynamicRTSPServer是live555MediaServer中实现的类,用来创建RTSP服务器 17、ServerMediaSession Se…

windows下mysql和linux下mysql主从配置
1. linux下mysql安装版本5.6 windows下mysql版本5.7 不要问我为什么版本不一致 就是想这么搞 2. linux为主服务器 windows为从服务器 3.找到liunx下mysql配置文件 添加如下 然后重新启动 4.添加复制用户 5.查看master状态,记录下两个参数 mysql> show mas…

myeclipse快捷键大全
1.转变大写:ctrlshiftx; 2.转变小写:ctrlshifty; 3.关闭当前窗口:ctrlw; 4.关闭所有的窗口:ctrlshiftw; 5.帮助提示:这个可以选择自己喜欢的键位组合:我比较喜欢ctrlenter; 6.复制当前行:ctrlal…

算力觉醒后,智慧距离勃发就只差一个想法
“太阳把自己的能量以光的形式洒向地面,让植物得以利用光合作用生长成熟;繁茂的草木不仅为动物们提供了栖息的家园,更将太阳的馈赠化为甜蜜的果实,在滋养万灵的同时把自己对未来的希望变成种子,播撒到远方……形成下一…

【Ubuntu】将Ubuntu的源改为国内源
1、备份源 sudo cp /etc/apt/sources.list /etc/apt/sources.list.bak2、查询系统代号 $ lsb_release -a No LSB modules are available. Distributor ID: Ubuntu Description: Ubuntu 20.04.1 LTS Release: 20.04 Codename: focal我在Ubuntu20.4上做的测试,Ubun…
浏览器缓存和webpack缓存配置
网络请求会耗费大量时间和请求,如果可以重用为改变的网络资源,对于用户来说可以更快更流畅的查看网页,对于服务器来说减少了很多负荷,所以浏览器缓存是前端优化的重要内容。本文介绍了浏览器缓存的机制和缓存在webpack中的应用。 …

ipsec ***野蛮模式应用
IPSEC野蛮模式:简介:IKE 的协商模式 在RFC2409(The Internet Key Exchange )中规定,IKE 第一阶段的协商可以采用两种模式:主模式(Main Mode )和野蛮模式(Aggressive Mode…

漫画:什么是LRU算法?
本期封面作者:A17————— 两个月前 —————用户信息当然是存在数据库里。但是由于我们对用户系统的性能要求比较高,显然不能每一次请求都去查询数据库。所以,小灰在内存中创建了一个哈希表作为缓存,每次查找一个用户的时候…

第15章节-Python3.5-Django实现用户登录与前端交互2 14
目的我想登陆成功后显示我的后台管理(实现过程): 新建home.html 在templates目录下代码如下: <!DOCTYPE html> <html lang"en"> <head><meta charset"UTF-8"><title>Title</title> </head> <body style"…

【GLib】GLib学习笔记(一):GLib、GObject、GType
1、GLib GLib是 Gtk 库和 Gnome 的基础。glib 可以在多个平台下使用,比如 Linux、Unix、Windows 等。GLib为许多标准的、常用的 C 语言结构提供了相应的替代物。 GLib是GTK的基础库,它由基础类型、对核心应用的支持、实用功能、数据类型和对象系统五个…

tomcat配置tomcat-redis-session-manager
为什么80%的码农都做不了架构师?>>> 今天写了半天程序,有点乏了。想想来配置一下tomcat-redis-session-manager吧,但是按照 官方文档配了总是tomcat启动错误。 java.lang.NoClassDefFoundError: org/apache/commons/pool/impl/Ge…

链式比较、奇怪的字母、有趣的import...Python冷知识(六)
本文转载自Python编程时光(ID:Python-Time)冷知识系列,已经更新至第六篇。谈谈 Python 那些不为人知的冷知识(一)谈谈 Python 那些不为人知的冷知识(二)谈谈 Python 那些不为人知的冷知识&#…

【GLib】GLib学习笔记(二):源码编译
一、源码下载 http://ftp.acc.umu.se/pub/GNOME/sources/glib/本人下载是最新版本(截至2020-08-26):glib-2.65.2.tar.xz 二、安装依赖 1、安装依赖库 sudo apt install cmake sudo apt install zlib1g-dev sudo apt install meson sudo apt install ninja sudo …

java之类和对象
概述 面向过程:面向过程主要是把问题分解成多个不同的步骤,然后把各个步骤变成方法,它更强调过程。代表语言:c 面向对象:面向对象会把问题分解成各个对象,然后各个对象之间进行交互,每个对象内部…

【GLib】GLib学习笔记(三):gtypes、garray、gerror、goption
1、类型:glib/gtypes.h 1.1 基本类型; typedef char gchar; typedef short gshort; typedef long glong; typedef int gint; typedef gint gboolean;typedef unsigned char guchar; typedef unsigned short gushort; typedef unsigned lo…

Bert时代的创新:Bert应用模式比较及其它 | 技术头条
作者:张俊林,中国中文信息学会理事,中科院软件所博士。目前在新浪微博 AI Lab 担任资深算法专家。在此之前,张俊林曾经在阿里巴巴任资深技术专家并负责新技术团队,以及在百度和用友担任技术经理及技术总监等职务。他是…

HashSet 详解
为什么80%的码农都做不了架构师?>>> package com.sun;/* |——SortedSet接口——TreeSet实现类 Set接口——|——HashSet实现类|——LinkedHashSet实现类 HashSet 此类实现 Set 接口,由哈希表(实际上是一个 HashMap 实例&#…

肖仰华:知识图谱落地,不止于“实现”
作者 | Just出品 | AI科技大本营(ID:rgznai100)“知识将比数据更重要,得知识者得天下”,去年十月,在 CSDN 对肖仰华教授的一篇约稿里,他指出数据的真正价值蕴含于其深加工的知识中。从 Google 于 2012 年提…

【摄像头】摄像头相关名词解释
1、白平衡 白平衡,字面上的理解是白色的平衡。白平衡是描述显示器中红、绿、蓝三基色混合生成后白色精确度的一项指标。 那什么是白色?这就涉及到一些色彩学的知识,白色是指反射到人眼中的光线由于蓝、绿、红三种色光比例相同且具有一定的亮度所形成的视觉反应。我们都知道…

