快过HugeCTR:用OneFlow轻松实现大型推荐系统引擎
Wide & Deep Learning
Wide & Deep Learning (以下简称 WDL)是解决点击率预估(CTR Prediction)问题比较重要的模型。WDL 在训练时,也面临着点击率预估领域存在的两个挑战:巨大的词表(Embedding Table),以及大量的数据吞吐。
业界比较有影响力的包含了 WDL 解决方案及评测结果的项目有 HugeCTR[1],该框架通过模型并行、三级流水线等技巧,解决了以上问题。在2020年 MLPerf [2]评测中,英伟达用 HugeCTR 实现了当时最快的 WDL 模型。
英伟达 Blog[3] 给出的数据显示,在特定的、对齐后的硬件条件下,HugeCTR 的速度是 TensorFlow-CPU 的114倍,是 TensorFlow-GPU 的7.4倍,下图的纵坐标代表每轮迭代的延迟,数值越小,意味着性能越好:
而 OneFlow-WDL 比 HugeCTR 更快,每轮迭代延迟比 HugeCTR 更少:
上图节取自 DLPerf[4] 中的 WDL(OneFlow-WDL vs. HugeCTR)评测报告,展示了 vocabulary size 倍增实验的结果,横坐标为实验时所取的 vocabulary size 参数大小,不断翻倍,直到超出框架的最大负荷(OOM 为 Out of Memory 的缩写)。
可以看到,相同条件下的各组实验中,OneFlow 的训练速度比 HugeCTR 快。并且,随着 vocabulary size 的增大,OneFlow 的每次迭代的 latency 几乎无变化,性能无损失。
使用 OneFlow 在 32 张 V100-SXM2-16GB 组成的集群上训练 WDL,可以支持8亿(819200000)大小的词表。
原始的日志数据、更详细的图表说明,可以参考最近公布的 DLPerf [5]关于 OneFlow 与 HugeCTR 实现相同结构 WDL 的性能测试报告。
OneFlow 作为一款通用的深度学习框架,所实现的 OneFlow-WDL 模型性能却超越了专为 CTR Prediction 问题设计的 HugeCTR 框架,内部的技术原理有哪些呢?本文将详细揭秘 OneFlow-WDL 实现的技术细节,并将不同的场景中 OneFlow-WDL 的多种分布式实现方案做详细的横向对比与分析,以方便读者根据自身需求与应用场景,选择最适合的方案。
熟悉 WDL 模型的读者,可以直接跳到第三节“如何在 OneFlow 中实现分布式 WDL” 开始阅读。
WDL、大词表与 OneFlow
OneFlow-WDL 为什么这么快,OneFlow 作为分布式最易用的深度学习框架,在实现 OneFlow-WDL 的过程中有哪些过人之处?这个问题难以简单直接地回答,为此我们准备了此节内容,将依次介绍:
CTR Prediction 是什么?WDL 是什么?它们解决了什么问题?
WDL 模型在实际工程中为什么需要分布式?为什么困难?
OneFlow 为什么适合解决 WDL 这样的大模型问题?
读者可以根据自身情况,略过已经了解的部分,挑选自己还不了解的部分阅读即可。
2.1 CTR Prediction 与 WDL
2.1.1 CTR Prediction 问题
CTR Prediction 问题的目标是预测用户点击率,点击率作为一种指标,可以一定程度地反映用户对所提供的内容的感兴趣程度。因此,CTR Prediction 技术广泛应用在推荐、排序搜索、在线广告等领域。互联网公司大部分的服务都或多或少与 CTR Prediction 有关系,无论是 BAT 各家的广告业务,还是美团的首页 rank、头条的 feed 流,背后都有 CTR Prediction 的身影。
下面用一个简化的广告推荐例子,来说明 CTR Prediction 所要解决的问题及其解决思路。
以上的表格中,Item 是将要作为广告展示给用户的内容,我们希望能够根据用户的信息预测用户是否会点击这个广告,从而达到更精确推荐的目的。
我们将用户的相关信息抽象为特征(X),点击行为作为函数的目标(y),那么问题的核心在于,如何尽可能准确地从数据中学习到 X 与 y 的关系 。这可以简化地理解为一个分类问题。其中:y 为是否点击,X 为用户的相关信息。
用来解决 CTR Prediction 问题的模型有很多种,WDL 只是其中(很重要)的一种。
那么,WDL 为什么在 CTR Prediction 模型中如此重要呢?这主要是因为 WDL 模型的特殊历史地位决定的,可以从下图 (图来源:https://zhuanlan.zhihu.com/p/243243145)CTR Prediction 模型演化的历程中看到,WDL 起到了承上启下的作用,可以说,当今落地的 CTR Prediction 模型,都或多或少有 WDL 的影子,它们要么是通过改进 WDL 的 Wide 部分得到,要么是改进 WDL 的 Deep 部分得到,要么是 WDL 的前身。
2.1.2 WDL(Wide & Deep Learning)
上图展示了 Google 团队 WDL论文[6]中提出的模型的结构,WDL 模型分为 Wide 和 Deep 两部分:
单看 Wide 部分,与 Logistic Regression 模型并没有什么区别,就是一个线性模型。
Deep 部分则是先对类型特征(Categorical Features)做 Embedding,在 Embedding 后接一个由多个隐藏层组成的神经网络,用于学习特征之间的高阶交叉组合关系。
由于 Embedding 机制的引入,WDL 相比于单纯的 Wide 模型有更强的泛化能力。Google 论文中展示了一个具体的例子:
这是一个关于 APP 推荐的例子,WDL 模型的具体网络结构以及输入如下:
Wide 部分:线性模型部分通常输入稀疏的类别特征进行训练。另外,通过利用交叉特征高效的实现记忆能力,达到准确推荐的目的。比如在这个例子里,选取了两个类别特征(User Installed App 与 Impression App)做叉积变换的结果作为线性部分的输入。
Deep部分:稀疏、高维的类别特征首先通过 Embeddings 转换为低维稠密向量,然后与连续值特征拼接在一起,作为MLP的输入。
Wide & Deep联合训练:Wide 部分和 Deep 部分的输出通过加权方式合并到一起,并通过 Logistic Loss 得到最终输出。
注意其中的 Embedding 过程,通常情况下,因 Embedding 而引入的巨大词表(Embedding Table),是 WDL 必须使用分布式的最主要原因。
2.2 词表为什么这么大
本节将介绍:
WDL 中为什么会有巨大的 Embedding Table?
为什么实现模型并行的分布式 WDL 是必需的也是困难的?
2.2.1 从 One-Hot 到 Embedding
WDL 需要 Embeding,虽然 Embedding 已经是 CTR 系统的基本操作,但是名气最大的可能还是词嵌入(word embedding),它也更容易解释。我们先简单介绍 One-Hot 与词嵌入,在下一节将看到,它与 WDL 中采用的 Embedding 没有本质区别。众所周知,One-Hot 编码是最原始的用来表示字、词的方式。假如能使用的字只有五个:“牛、年、运、气、旺”,那么它们的 One-Hot 编码可以是:
牛: [1, 0, 0, 0, 0]
年: [0, 1, 0, 0, 0]
运: [0, 0, 1, 0, 0]
气: [0, 0, 0, 1, 0]
旺: [0, 0, 0, 0, 1]“运气”这个词,采用以上 One-Hot 编码,就是:
这太稀疏了,在工程实现中有诸多弊端,于是我们可以准备一个矩阵,利用矩阵乘法:
将2个1×5的稀疏向量,“压缩到”到 2个1×3 的稠密向量中(词向量)。
以上包含有 的矩阵,就称为词表(Embedding Table),且由于 One-Hot 编码的特殊性,One-Hot 向量与词表的矩阵乘法,其实相当于是一次“查表”的过程,如上例中,其实就是根据“1”在 One-Hot 向量中的位置(第2列、第3列),从词表中取出对应的向量(第2行、第3行)。
在实际工程中,并不会真正进行 One-Hot 编码(浪费内存),而是将 One-Hot 编码中 “1”的位置作为编号(通常称为 sparse ID),利用 gather[7] 操作,从词表中取出词向量,等价于矩阵乘法。
如,上例的矩阵乘法,在 OneFlow 中用代码表示,则为:
embedding = flow.gather(embedding_table, index, axis=0) # index: [2, 3]2.2.2 WDL 中的 Embedding
实际场景中,图像识别、语音识别等问题的输入常常具有连续、稠密且空间/时间有良好局部相关性的特点,CTR Prediction 问题则不同,大多数输入都是稀疏、离散、高维的类别特征(Categorical Features),因此通常需要通过 Embedding Table 将这些稀疏的类别特征转换为低维稠密向量。
我们已经知道,对于 Word Embedding,有多少个字(词),Embedding Table 就有多少行;那么,Wide & Deep 中的 Embedding Table 的行数,又是由什么决定的呢?它其实是所有 Categorical Features 做 One-Hot 编码后的维度总和。
我们以找到以下表格对应的词表的大小为例:
| 手机 | 样式 | 时间段 | 文章新吗 |
|---|---|---|---|
| 小米 | 大图 | 早上 | 新 |
| iPhone | 三图 | 下午 | 旧 |
| 三星 | 中图 | 早上 | 新 |
先对各个类别特征分别做 One-Hot 编码:
| 手机 | 样式 | 时间段 | 文章新吗 |
|---|---|---|---|
| (1, 0, 0) | (1, 0, 0) | (1, 0) | (1, 0) |
| (0, 1, 0) | (0, 1, 0) | (0, 1) | (0, 1) |
| (0, 0, 1) | (0, 0, 1) | (1, 0) | (1, 0) |
理论上,每个类别特征的 One-Hot 编码都应该有对应的 Embeding Table:
| 手机 | 样式 | 时间段 | 文章新吗 | |
|---|---|---|---|---|
| (1, 0, 0) | (1, 0, 0) | (1, 0) | (1, 0) | |
| (0, 1, 0) | (0, 1, 0) | (0, 1) | (0, 1) | |
| (0, 0, 1) | (0, 0, 1) | (1, 0) | (1, 0) | |
| 词表行数 | 3 | 3 | 2 | 2 |
工程实践中,往往将各个特征类别的词表拼起来成为一个大词表,并且,像前文介绍的那样,用 gather 方法可以代替 One-Hot 向量与矩阵的乘法,因此实际操作中,并不会真正对类别特征的值进行 One-Hot 编码,仅仅赋予类别特征 sparse ID 作为查表索引即可:
对于我们以上有3个样本、4个类别特征的数据,词表共需要9行。
在工业实际场景中,总的类别种类往往达到百万、千万甚至上亿级别,因此 Embedding Table 非常巨大(GBs~TBs),将 Embedding Table 存放在一个单独的 GPU 上通常是做不到的。
因此需要实现分布式 WDL。更具体地说,是要实现模型并行的分布式 WDL。
数据并行:将训练样本分发到各个计算设备上,而每个设备上保存完整的模型。
模型并行:将模型参数分配到不同计算设备上,各设备只有部分模型。
目前已有的深度学习框架,大多数提供了对数据并行的原生支持,但是对模型并行支持的还不完善。如果用户想要将模型参数分配到不同设备上,往往会遇到需要人工指定模型切分方式、手工编写数据通信逻辑代码等问题。
以 WDL 的词表切分为例,既可以按照第0维度切分,也可以按第1维度切分,分发到各个 GPU 设备上,但是它们的效率是等价的吗?编写模型算法时如何表达切分的不同方式呢?大多数深度学习框架都没有给出优雅成熟的解决方案,而是对算法工程师提出了较高的要求,需要他们为各个部分手动进行运算设备定制。
此外,WDL 的模型训练中,与计算量相比,数据 I/O 吞吐量非常大,如果不协调好 I/O 与 GPU 计算的关系,很容易使得 I/O 成为整个系统的瓶颈。
综合以上两点原因,在很长一段时间内,各深度学习框架都未能提出一个很好的利用 GPU 算力进行 WDL 模型训练的解决方案,最终表现为:
仅用数据并行,容易 out of memory,无法支持更大的模型。
低效实现的模型并行容易出现 I/O 瓶颈问题,不能很好利用 GPU 算力,导致 GPU 版本解决方案与 CPU 方案比较提速不明显。
2.3 OneFlow 为什么这么快
OneFlow 在分布式上的优势,主要体现在:
顶层设计中将数据加载、数据搬运等一起纳入了优化范畴,一劳永逸地解决了数据加载瓶颈、流水并行效率等问题。
对算法工程师友好,提供的 Placement 机制与 SBP 的概念,能轻松地解决 WDL 这类大模型的复杂并行问题。比如,后文中将要介绍三种并行方案,并均给出了实现,我们会发现 OneFlow 中切换三种方案只涉及改动极少量的代码,完全不需要改模型结构。目前这在其它框架中还难以做到。
总结而言,OneFlow 的“快”是:让模型训练更快;让算法工程师编程更快。
2.3.1 让模型训练更快
对于顶层设计上的优势及框架内部通用优化技术,可以参考已经发布的文章《深度解读:让你掌握OneFlow系统设计》上篇、中篇、下篇与《深度学习框架如何进行性能优化?》,在此不再重复。
2.3.2 让算法工程师编程更快
OneFlow 独创的 SBP 概念,使得算法工程师可以专注于逻辑,将并行时算子的复杂 placement 问题交给 OneFlow 框架。理解 OneFlow 如何搭建分布式 WDL,需要先了解 SBP 与 SBP Signature 的概念,我们在此做简单介绍,已经了解的读者,可以直接跳过本节。
(1)SBP:SBP 是 OneFlow 独有的概念,它来自 Split, Broadcast, Partial-value 三个首字母的组合。SBP 代表着1个逻辑上的Tensor 与多个物理上的 Tensor 的映射关系。
Split:表示物理上的多个 Tensor 是由逻辑上的 Tensor 进行切分后得到的。Split 会包含一个参数 Axis,表示被切分的维度。如果把所有物理上的 Tensor 按照 Split 的维度进行拼接,就能还原出逻辑上的 Tensor。
Broadcast:表示物理上的多个 Tensor 是逻辑上 Tensor 的复制,完全相同。
Partial-value:表示物理上的多个 Tensor 跟逻辑上的 Tensor 的形状相同,但每个对应位置上元素的值是逻辑 Tensor 对应位置元素的值的一部分。如果把所有物理上的 Tensor 对应位置进行 element-wise 操作,即可还出原逻辑上的Tensor。常见的有 PartialSum、PartialMax、PartialMin 等。
以下是关于 SBP 的简单示例,以逻辑上的 2×2 的张量为例,分别展示了 Split(0)、Split(1)、Broadcast、Partialsum 几种情况下,逻辑张量(下图左侧)与物理张量(下图右侧)的对应关系。
(2)SBP Signature:对于一个孤立的数据,其 SBP 属性可以随意设置,但是对于Op,它的输入、输出的 SBP,应该符合逻辑上 Op 的运算法则。让我们以矩阵乘法为例,看看在有2个设备的分布式系统中,矩阵乘法的输入、输出的 SBP 要如何组合才合法。
逻辑上,一个性质为 (m, k) 的矩阵 A 与形状为 (k, n) 的矩阵 W 相乘得到 Y,Y的形状必然为 (m, n),表示如下:
A * W = Y
(m, k) (k, n) (m, n)依据矩阵乘法的规律,我们可以将矩阵 A 按第0维进行切分,切分为形状分别为 (m0, k)、(m1, k) 的两个矩阵:A0 和 A1,然后分布到2个设备上分别计算:
device 0:A0 * W = Y0
(m0, k) (k, n) (m0, n)
device 1:A1 * W = Y1
(m1, k) (k, n) (m1, n)我们容易得到物理设备上的 A0、A1 与逻辑上的 A 的关系,以及 Y0、Y1 与逻辑上的 Y 的关系:
A == A0 + A1
(m, k) (m0, k) (m1, k)Y == Y0 + y1
(m, n) (m0, n) (m1, n)注意,以上的“+”表示拼接(concat),而不是 element-wise 加法。可见,按照以上的方式,将逻辑上的数据分发到各个物理设备上,是能够完成运算,并且最终得到逻辑上的正确结果的。以上的过程,若使用 SBP 来描述,会变得异常简单:
A 矩阵 为 S(0),W 矩阵为 B,结果 Y 为 S(0)。
对于某个 Op,其输入输出的 一个特定的、合法的 SBP 属性组合,称为这个 Op 的一个 SBP Signature。SBP Signature 描绘了 Op 如何看待逻辑视角的输入输出与物理视角的映射关系。
一个 Op 的 SBP Signature 往往可以有多个,对于上例的矩阵乘法,有以下 SBP Signature:
| A | W | Y |
|---|---|---|
| S(0) | B | S(0) |
| B | S(1) | S(1) |
| S(1) | S(0) | PartialSum |
| PartialSum | B | PartialSum |
| B | PartialSum | PartialSum |
OneFlow 的算子作者,在开发算子的过程中,会注册好相关算子的 SBP Signature,使得 OneFlow 用户使用分布式时,把精力专注于算子逻辑上,逻辑上像使用一台“超级计算机”那样操作整个集群。
如何在 OneFlow 中实现分布式 WDL
上一小节介绍了 WDL 模型结构以及 OneFlow 的 SBP 与 SBP Signature 的概念,下面我们就来详细揭秘,如何用 OneFlow 的“SBP”语言,轻松实现分布式 WDL。
3.1 OneFLow-WDL 网络结构
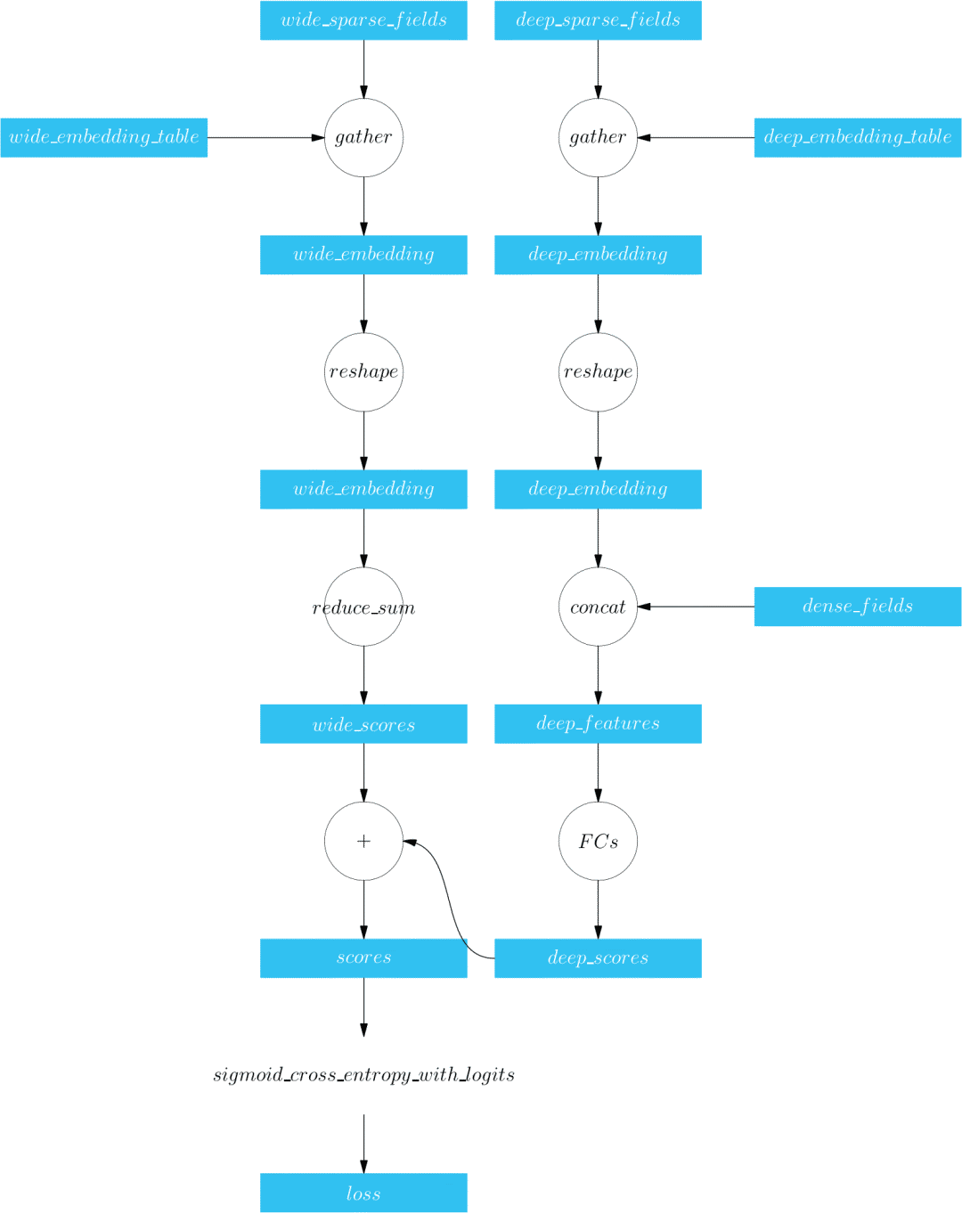
在 OneFlow-Benchmark[8] 仓库中,给出了对标 HugeCTR[9] 实现的 OneFlow-WDL[10],模型的网络结构如上图所示:
Wide 部分的输入是
wide_sparse_fields,Deep 部分的输入是deep_sparse_fields和dense_fields。其中wide_sparse_fields和deep_sparse_fields是类别特征的 sparse ID,dense_fields是稠密的连续值特征。具体的数据处理过程见:OneFlow-WDL 的 Criteo 数据集预处理[11]。Wide 部分是 Logistic Regression 线性模型,图中的
wide_embedding_table是一个形状为(wide_vocab_size, 1) 的向量, gather + reduce_sum 的操作组合起来实际上等价于 Logistic Regression 中的全连接层。Deep 部分的 gather 操作,就如我们之前介绍,实现了 Embedding 操作。
wide_sparse_fields就是 sparse ID,经过对deep_embedding_table查表,转换为低维稠密的deep_embedding,然后通过 concat 操作与dense_fields组成一个稠密的实值特征deep_features作为后续深度神经网络的输入。
3.2 三种并行方案
前面已经介绍实际场景中 WDL 需要巨大的 Embedding Table,通常单一计算设备无法放下完整的 Embedding Table,需要将 Embedding Table 切分到不同的设备上,即通过模型并行实现 WDL 的训练。
借助 SBP 概念,可以很容易描述和实现分布式的并行方案,我们先对照 WDL 的网络结构图总结并行时的约束:
wide_embedding_table是形状为 (wide_vocab_size, 1) 的向量,所以只能 Split(0) 切分;deep_embedding_table可以 Split(0) 切分,也可以 Split(1) 切分;sparse ID 可以选择通过 Broadcast 的方式聚合到各个计算设备,也可以保持 Split(0) 切分(OneFlow 在默认情况下会为数据做 Split(0) 切分,即数据并行)。
在遵循以上约束的前提下,我们共设计了三种方案,分别是:
| 并行方案 | sparse ID (wide_sparse_fields deep_sparse_fields) | wide_embedding_table | deep_embedding_table |
|---|---|---|---|
| 方案一 | Broadcast | Split(0) | Split(1) |
| 方案二 | Broadcast | Split(0) | Split(0) |
| 方案三 | Split(0) | Split(0) | Split(0) |
通过下文的具体分析可以发现,对 deep_embedding_table 进行 Split(1) 切分, 通信量比 Split(0) 切分少,方案一是通常情况下的最优选择,也是 OneFlow 与 HugeCTR 对比测试时所选择的方案。
但是,如果实际场景中,deep_embedding_table 的第1维无法被计算设备的个数整除时,方案一就失效了,若不愿意用其它手段绕过(如修改第1维的大小或使用非均衡的切分),则只能使用 Split(0) 切分,所以我们还设计了方案二。
方案三是对方案二的一个补充,即改变了 sparse ID 的分发方式,使用 Split(0) 代替 Broadcast,虽然 sparse ID 进行 Split(0) 切分会引入额外的操作,但是通过下文的具体的分析可以发现,在某些情况下,方案三节省的通信操作开销会多于 Split(0) 切分引入的额外操作开销,那样,方案三会比方案二更有优势。
下面分别对这三种方案进行详细解释和分析。
3.2.1 方案一
| 并行方案 | sparse ID (wide_sparse_fields deep_sparse_fields) | wide_embedding_table | deep_embedding_table |
|---|---|---|---|
| 方案一 | Broadcast | Split(0) | Split(1) |
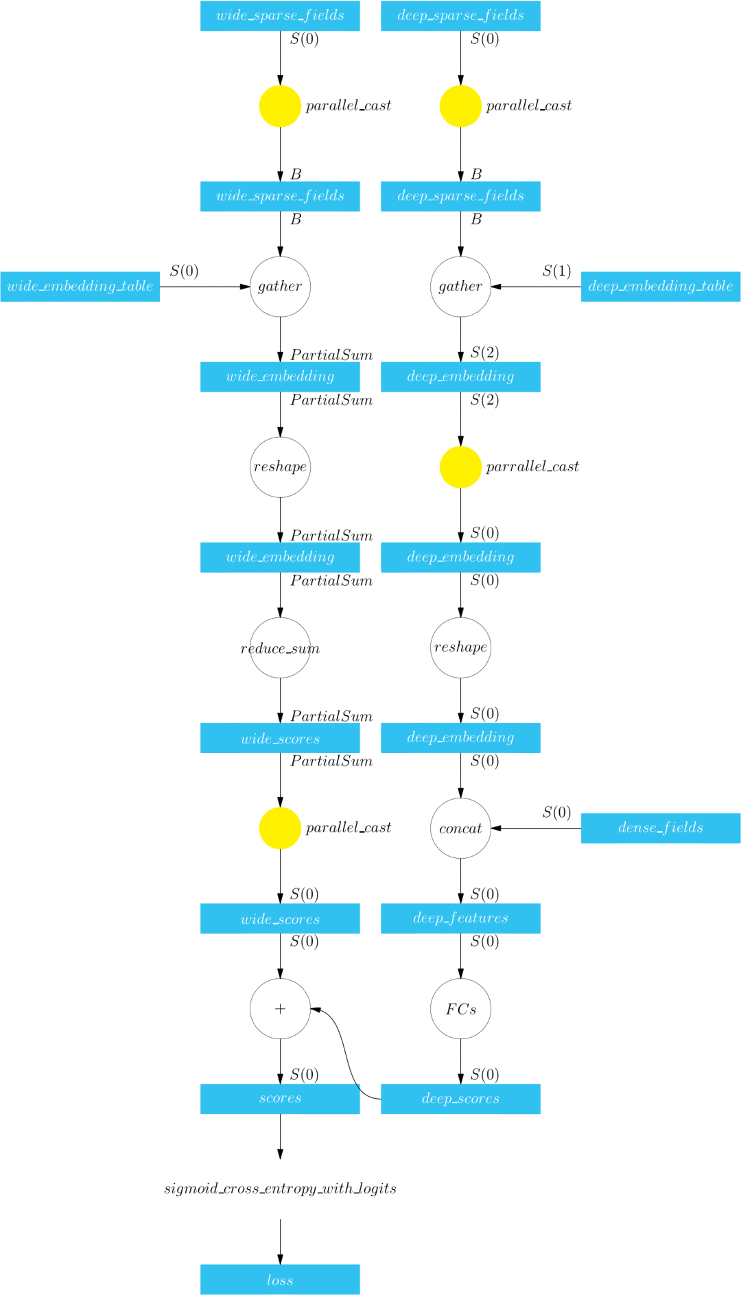
为方便读者理解,我们在 WDL 模型的网络结构图中,标出了 OneFlow 在逻辑视角下插入 SBP 属性转换操作(parallel_cast op)的位置,以及所有操作前后数据的 SBP 属性,如下图所示:
下面逐一介绍各个 parallel_cast op 的作用。
(1) sparse ID 广播
方案一中 wide_sparse_fields 和 deep_sparse_fields 的 SBP 属性是 Broadcast,需要先将完整的数据从CPU 拷贝到各个 GPU 设备上,存在以下两种选择:
1)由 CPU 逐个将完整数据拷贝到各个 GPU 设备上,如以上左图所示。2)先将一部分数据块从 CPU 拷贝到 GPU 上,然后在GPU上执行 AllGather 操作,如上图右侧所示。
假设 GPU 数为 P,完整数据块大小为 D,上述两种方法通信量均为 P*D,但由于通常情况下,GPU 之间的带宽(尤其对于有 NVLink 的设备)大于 CPU 到 GPU 的带宽,GPU 之间执行 AllGather 操作很快,因此在实际实现中,我们建议采用第二种方法。
sparse ID 广播的实现代码:
# 将decoder产生的数据分块从CPU拷贝到各个GPU上
labels, dense_fields, wide_sparse_fields, deep_sparse_field = flow.identity_n([labels, dense_fields, wide_sparse_fields, deep_sparse_fields]
)
# 将wide_sparse_fields的SBP属性转换为Broadcast
wide_sparse_fields = flow.parallel_cast(wide_sparse_fields, distribute=flow.distribute.broadcast()
)
# 将deep_sparse_fields的SBP属性转换为Broadcast
deep_sparse_fields = flow.parallel_cast(deep_sparse_fields, distribute=flow.distribute.broadcast()
)代码说明:首先,因为OneFlow 默认的并行方式是数据并行, oneflow.identity_n 的作用是将 CPU 产生的数据分块拷贝到各个 GPU上,每个 GPU 设备上的数据的 SBP 属性为 Split(0)。
其次,通过调用 flow.parallel_cast ,将 wide_sparse_fields 和 deep_sparse_fields 并行方式转换为 Broadcast,从而实现每个 GPU 设备上都拿到完整的数据。在这一步,OneFlow 内部会自动执行 AllGather 操作,完成各个 GPU 设备之间数据传输。
(2) Wide 部分
Wide 部分的 wide_embedding_talbe 的形状为(wide_vocab_size, 1),我们将其进行 Split(0) 切分,即将其按第0维均分到 P 个 GPU 设备上,每个GPU设备上有(wide_vocab_size / P, 1) 大小的模型。
wide_sparse_fields与部分wide_embedding_table通过 gather 操作得到部分 wide_embedding的示意图。注意到,各个设备只持有部分模型,计算只能得到部分结果,即该操作后得到的 wide_embedding的 SBP 属性为 PartialSum。reduce_sum 操作不会改变数据的 SBP 属性,因此 wide_scores 的 SBP 属性仍然为 PartialSum。但是由于后续的计算是数据并行,因此需要将后续的 wide_scores 的 SBP 属性转换为 Split(0)。我们通过插入 parallel_cast op,实现 wide_scores 的 SBP 属性转换,在这一步,OneFlow 内部会自动执行 ReduceScatter 操作完成各个 GPU 设备之间数据传输。
Wide 部分的实现代码:
# 配置wide_embedding_table 的SBP属性为Split(0)
wide_embedding_table = flow.get_variable(name='wide_embedding',shape=(FLAGS.wide_vocab_size, 1),distribute=flow.distribute.split(0),
)# gather + reduce_sum的操作实现Logistic Regression线性模型
# gather: Split(0) + Broadcast -> PartialSum
wide_embedding = flow.gather(params=wide_embedding_table, indices=wide_sparse_fields
)
#reshepe: PartialSum -> PartialSum
wide_embedding = flow.reshape(wide_embedding, shape=(-1, wide_embedding.shape[-1] * wide_embedding.shape[-2])
)
#reduce_sum: PartialSum -> PartialSum
wide_scores = flow.math.reduce_sum(wide_embedding, axis=[1], keepdims=True
)# 将wide_scores的SBP属性转换为Split(0)
wide_scores = flow.parallel_cast(wide_scores, distribute=flow.distribute.split(0),gradient_distribute=flow.distribute.broadcast()
)代码说明:首先,通过指定 flow.get_variable 的 distribute 参数,将 wide_embedding_table 的 SBP 属性设置为 Split(0),这样每个 GPU 设备上的模型是逻辑视角上的第0维切分。
接下来, flow.gather 操作根据本设备上的 wide_embedding_table 及 wide_sparse_fields 获得 wide_embedding,OneFlow 可以自动推导出 flow.gather 的返回结果(wide_embedding)的 SBP 属性为 PartialSum。此外, flow.reshape 和 flow.math.reduce_sum 均支持 PartialSum -> PartialSum 的数据处理,OneFlow 可以自动推导出wide_scores的SBP属性保持为PartialSum。
最后,为了支持后续的数据并行,因此我们通过插入parallel_cast,将 wide_scores 转变为 Split(0)。
Wide 部分的通信量分析:假设卡数为 P,传输的数据块大小 D 为 batch_size * 1,那么每次迭代训练需要的通信量由以下两部分组成:
前向计算时,前向数据由 PartialSum 切分变成 Split(0) 切分,执行 ReduceScatter 操作,通信量为:
D * (P - 1)。反向计算时,梯度由 Split(0) 切分转换为 Broadcast,执行 AllGather 操作,通信量为:
D * (P - 1)。
综合以上两部分,总通信量为 2 * D * (P - 1) = 2 * batch_size * (P - 1)。
(3) Deep 部分
Deep 部分 deep_embedding_table 的形状为 (deep_vocab_size, deep_embedding_vec_size),本方案中,将 deep_embedding_table 按照第1维切分,每个GPU设备上的模型大小为 (deep_vocab_size, deep_embedding_vec_size / P) ,其SBP 属性为 Split(1)。
上图显示了在 4 个计算设备上,各个设备上的 deep_sparse_fields 与部分 deep_embedding_table 通过 gather 操作得到部分deep_embedding的示意图。注意到,由于deep_embedding_table是 Split(1),该操作后得到的deep_embedding的 SBP 属性为 Split(2)。
Deep 部分的实现代码:
# 配置deep_embedding_table的SBP属性为Split(1)
deep_embedding_table = flow.get_variable(name='deep_embedding',shape=(FLAGS.deep_vocab_size, deep_embedding_vec_size),distribute=flow.distribute.split(1),
)
# deep部分的embedding操作
# gather: Split(1) + Broadcast -> Split(2)
deep_embedding = flow.gather(params=deep_embedding_table, indices=deep_sparse_fields
)# 将deep_embedding的SBP属性转换为Split(0)
deep_embedding = flow.parallel_cast(deep_embedding, distribute=flow.distribute.split(0), gradient_distribute=flow.distribute.split(2)
)代码说明:首先,通过指定 flow.get_variable 的 distribute 参数为 flow.distribute.split(1) 将 deep_embedding_table 的属性设置为 Split(1),这样,逻辑视角上的模型按第1维切分至每个 GPU 设备。
接下来, deep_embedding_table 与 deep_sparse_fields通过 flow.gather操作,生成deep_embedding。deep_embedding_table 与 deep_sparse_fields 的 SBP 属性分别为 Split(1) 和 Broadcast,OneFlow 会自动推导出其结果 deep_embedding 的 SBP 为 Split(2)。
最后,为了支持后续的数据并行,通过调用 flow.parallel_cast 将将 deep_embedding 的 SBP 属性由 Split(2) 转为 Split(0)。在这一步,OneFlow 会自动将各个 GPU 设备上原本按照 Split(2) 切分的数据,转为按照 Split(0) 切分并分发,实现模型并行到数据并行的转换。
Deep 部分的通信量分析:假设 GPU 设备数为 P,此时传输的数据块大小 D = batch_size * num_deep_sparse_fields * deep_embedding_vec_size,每次迭代训练的通信量由以下两部分组成:
前向计算时,前向数据由 Split(2)切分变成 Split(0) 切分,执行 All2All 操作,其通信量为:
D * (P - 1) / P。反向计算时,梯度由 Split(0) 切分变成 Split(2) 切分,执行 All2All 操作,其通信量为:
D * (P - 1) / P。
综合以上两部分,总通信量为2 * D * (P - 1) / P = 2 * deep_embedding_vec_size * batch_size * num_deep_sparse_fields * (P - 1) / P。
3.2.2 方案二
| 并行方案 | sparse ID (wide_sparse_fields deep_sparse_fields) | wide_embedding_table | deep_embedding_table |
|---|---|---|---|
| 方案二 | Broadcast | Split(0) | Split(0) |
当 deep_embedding_table 的第1维无法被计算设备的个数整除时,我们可以选择本方案,将deep_embedding_table 进行 Split(0) 切分。
在本方案中,sparse ID 广播问题与 Wide 部分的实现均与方案一相同,所以在此我们仅给出 Deep 部分的实现代码并进行通信量分析。
Deep 部分的实现代码:
# 配置deep_embedding_table的SBP属性为Split(0)
deep_embedding_table = flow.get_variable(name='deep_embedding',shape=(FLAGS.deep_vocab_size, deep_embedding_vec_size),distribute=flow.distribute.split(0),
)
# deep部分的embedding操作
# gather: Split(0) + Broadcast -> PartialSum
deep_embedding = flow.gather(params=deep_embedding_table, indices=deep_sparse_fields
)# 将deep_embedding的SBP属性转换为Split(0)
deep_embedding = flow.parallel_cast(deep_embedding, distribute=flow.distribute.split(0), gradient_distribute=flow.distribute.broadcast()
)代码说明:首先,通过指定 flow.get_variable 的 distribute 参数,将 wide_embedding_table 的 SBP 属性设置为 Split(0),这样每个 GPU 设备上的模型是逻辑视角上的第0维切分。
接下来, flow.gather 操作根据本设备上的 deep_embedding_table 及 deep_sparse_fields 获得 deep_embedding,OneFlow 可以自动推导出 flow.gather 的返回结果(deep_embedding)的 SBP 属性为 PartialSum。
最后,为了支持后续的数据并行,我们通过插入parallel_cast,将 deep_embedding 转变为 Split(0)。
Deep 部分的通信量分析:在方案二中,Deep 部分也按照 Split(0) 切分,通信量分析的方法与 Wide 部分相同,通信量为:2 * D * (P-1)。
回顾前面的方案一, Deep 部分是按 Split(1) 进行切分,通信量为 2 * D * (P-1) / P ,显然,按照 Split(1) 切分通信量更少。
3.2.3 方案三
| 并行方案 | sparse ID (wide_sparse_fields deep_sparse_fields) | wide_embedding_table | deep_embedding_table |
|---|---|---|---|
| 方案三 | Split(0) | Split(0) | Split(0) |
本方案是方案二的备选方案,在 sparse ID 大量重复的极端前提下,方案三会更具有优势。
在方案二的基础上,若保持每个设备上的 sparse ID 按 Split(0) 的方式均分到各个设备上,就得到了本方案,那么每个设备上有(batch_size / P, num_sparse_fields) 大小的数据。
注意到,因为我们对 embedding_table 进行了 Split(0) 切分,所以在某个特定计算设备上进行查表操作(即 gather 操作)时,可能会出现本设备上的某个 sparse ID 对应的 embedding_table 行不在本设备上的情况,这就需要额外增加一些操作,具体描述如下。
上图展示了在计算设备 GPU0 上进行一次训练迭代的操作流程:
1.先将本设备的部分 sparse_ids 进行去重(Unique)。2.如果去重后的 sparse_ids 对应的模型在本设备上已经存在,则直接完成查表操作;否则,将 sparse_ids 发送到其对应模型所在的设备上,完成查表操作,该操作通过 OneFlow 中的 distribute_gather 完成。3.从对应设备上拉取对应的 embedding_table 行,更新到本设备(Pull Model)。4.在反向计算时,将梯度回传到 sparse_ids 对应模型所在的卡上(Push Grad)。
代码:
# wide部分:
wide_embedding_table = flow.get_variable(name='wide_embedding',shape=(FLAGS.wide_vocab_size, 1),initializer=flow.random_uniform_initializer(minval=-0.05, maxval=0.05),distribute=flow.distribute.split(0),)
wide_embedding = flow.distribute_gather(params=wide_embedding_table, indices=wide_sparse_fields)
wide_embedding = flow.reshape(wide_embedding, shape=(-1, wide_embedding.shape[-1] * wide_embedding.shape[-2]))
wide_scores = flow.math.reduce_sum(wide_embedding, axis=[1], keepdims=True)# deep部分:
deep_embedding_table = flow.get_variable(name='deep_embedding',shape=(FLAGS.deep_vocab_size, FLAGS.deep_embedding_vec_size),initializer=flow.random_uniform_initializer(minval=-0.05, maxval=0.05),distribute=flow.distribute.split(1),
)
deep_embedding = flow.distribute_gather(params=deep_embedding_table, indices=deep_sparse_fields)
deep_embedding = flow.reshape(deep_embedding, shape=(-1, deep_embedding.shape[-1] * deep_embedding.shape[-2]))
deep_features = flow.concat([deep_embedding, dense_fields], axis=1) 注:flow.distribute_gather 为 OneFlow 的新特性,目前(2021.2.5)还未合并到 OneFlow 仓库[12] 的主分支中,想快速尝试使用该新特性的读者,可以查看这个 PR[13]。
通信量分析:
在每次训练过程中,此方案的通信量由以下几个部分组成:
从CPU将(batch_size / P, num_sparse_fields) 大小的数据分别拷贝到每个 GPU 上,那么总通信量为:
batch_size * num_sparse_fields。各个 GPU 将本卡上的 sparse id 去重后传给对应模型所在的GPU,若对应的模型属于本卡,则无需通信。最坏的情况下,需要把所有sparse id 传到其他卡,此时总通信量为:
batch_size * num_sparse_fields。从对应的GPU Pull需要的模型,最坏情况下,sparse id 对应的所有模型都在其他GPU上,则每个 GPU 需要 Pull 的模型大小为 (batch_size / P , num_sparse_fields , embedding_vec_size),总通信量为:
batch_size * num_sparse_fields * embedding_vec_size。将计算得到的梯度 Push 到模型所在的GPU,最坏情况下,sparse id 对应的所有模型都在其他GPU上,每个 GPU 需要 Push 的梯度大小为( batch_size / P , num_sparse_fields , embedding_vec_size),总通信量为:
batch_size * num_sparse_fields * embedding_vec_size。
将以上几个部分相加,得到每次训练的总通信量为:2 * batch_size * num_sparse_fields + 2 * batch_size * num_sparse_fields * embedding_vec_size。
3.2.4 三种并行方案的比较
(1) 方案一 vs. 方案二方案一与方案二的区别在于deep部分的 deep_embedding_table 切分方式不同,导致deep部分的通信量不同:
deep_embedding_table | 通信量 | |
|---|---|---|
| 方案一 | Split(1)切分 | 2*D*(P-1)/P |
| 方案二 | Split(0)切分 | 2*D*(P-1) |
其中,
P代表设备数。
D代表deep部分传输的数据块大小,
D = batch_size * num_deep_sparse_fields * deep_embedding_vec_size。
显然,deep部分按照 Split(1) 切分时通信量更少,因此建议使用 Split(1) 切分。只有当deep_embedding_table的第1维无法被计算设备(比如GPU)的个数整除时,才建议使用Split(0)切分。
(2) 方案二 vs. 方案三相比于方案二,方案三省略了对 sparse ID 的广播操作,从单纯的模型并行变成混合并行(既有数据并行,也有模型并行)。
方案三增加了对 sparse ID 的 Unique 操作,增加了一定的计算开销,但是也正是因为去除了一些重复的 sparse ID,相应的减少了一些通信开销。两种方案的通信量总结如下:
| 方案二 | 方案三 最坏情况 | |
|---|---|---|
| sparse ID | batch_size * num_sparse_fields *P | batch_size * num_sparse_fields |
| Wide部分 | 2 *D1 * (P - 1) | 2 * D1 |
| Deep部分 | 2 * D2 * (P-1)/P | 2 * D2 |
其中,
P 代表设备数。
D1 代表 Wide 部分传输的数据块大小,
D1 = batch_size * num_wide_sparse_fields * wide_embedding_vec_size。D2 代表 Wide 部分传输的数据块大小,
D2 = batch_size * num_deep_sparse_fields * deep_embedding_vec_size。
方案二与方案三最坏情况的通信量相比,deep部分两种方案的通信量相差不大,sparse ID 和 Wide 部分的通信量方案三较少。
那么,能得出方案三在所有情况下都比方案二有优势的结论吗?答案是否定的,原因如下:
1)注意到,方案二利用了 OneFlow 的集合通信操作进行数据传输,可以充分利用带宽,通信传输效率比方案三的 Push、Pull 操作高很多,在通信量差距不大时,方案二往往更有优势。
2)方案三有对 Sparse ID 的去重操作,因此,在某些极端情况下(当有大量sparse ID 重复时,方案三的通信量会进一步减少),方案三才会更有优势。
结语
本文以 WDL 为例,展示了如何凭借 OneFlow 独创的 SBP 概念,轻松设计并实现不同的并行方案。除了本文介绍的高效的 WDL 训练模型外,OneFlow 团队也正在开发和筹划为大型推荐系统适配更多的功能,包括可将模型高频部分切分到 GPU 上,将低频部分切分到 CPU 上;更丰富的模型库、高效方便的 Serving 系统、动态缩放的词表、在线学习等。
适配更多种类硬件设备、全新的1.0 interface 的 OneFlow 版本也即将来袭。敬请期待:https://github.com/Oneflow-Inc/oneflow 。
参考资料
CTR Prediction 问题的介绍,参考了这篇文章:《CTR 预估[一]: Problem Description and Main Solution》[14]
词向量和 Embedding 的解释,参考了这篇文章:《词向量与 Embedding 究竟是怎么回事?》[15]
文中注释对照
[1]
HugeCTR: https://github.com/NVIDIA/HugeCTR
[2]MLPerf : https://github.com/mlperf/training_results_v0.7
[3]英伟达 Blog: https://developer.nvidia.com/blog/introducing-merlin-hugectr-training-framework-dedicated-to-recommender-systems/
[4]DLPerf: https://github.com/Oneflow-Inc/DLPerf#wide-and-deep-learning
[5]DLPerf : https://github.com/Oneflow-Inc/DLPerf/tree/master/reports
[6]WDL论文: https://arxiv.org/pdf/1606.07792.pdf%29/
[7]gather: https://oneflow.readthedocs.io/en/master/oneflow.html?#oneflow.gather
[8]OneFlow-Benchmark: https://github.com/Oneflow-Inc/OneFlow-Benchmark/tree/master/ClickThroughRate/WideDeepLearning
[9]HugeCTR: https://github.com/NVIDIA/HugeCTR
[10]OneFlow-WDL: https://github.com/Oneflow-Inc/OneFlow-Benchmark/tree/74caa439bbe0fb2368878d4fb771525b70831d27/ClickThroughRate/WideDeepLearning
[11]OneFlow-WDL 的 Criteo 数据集预处理: https://github.com/Oneflow-Inc/OneFlow-Benchmark/blob/master/ClickThroughRate/WideDeepLearning/how_to_make_ofrecord_for_wdl.md
[12]OneFlow 仓库: https://github.com/Oneflow-Inc/oneflow
[13]PR: https://github.com/Oneflow-Inc/oneflow/pull/3931
[14]《CTR 预估[一]: Problem Description and Main Solution》: https://zhuanlan.zhihu.com/p/31499375
[15]《词向量与 Embedding 究竟是怎么回事?》: https://spaces.ac.cn/archives/4122
相关文章:

路由的有类和无类
有类和无类路由1.通告时不以主类子网掩码通告,一条路由被通告出去的时候并没有自动汇总,而是以本身的子网掩码通告。即为无类路由。2.被通告的路由化成主类网络后和通告该路由的接口被化成主类网络后相比不是同一个网络,那么这台路由器就产生…

VS2005 常用快捷键
ShiftAltEnter: 切换全屏编辑CtrlB,T / CtrlK,K: 切换书签开关CtrlB,N / CtrlK,N: 移动到下一书签 CtrlB,P: 移动到上一书签 CtrlB,C: 清除全部标签CtrlI: 渐进式搜索 CtrlShiftI: 反向渐进式搜索CtrlF: 查找 CtrlShiftF: 在文件中查找F3: 查找下一个ShiftF3: 查找上一个CtrlH:…

2016政策与市场协同发力大数据,小公司如何搏杀BAT?
大数据这个词来到2016年,绽放出绚烂的光。 先看看最近几天的新闻:大数据分析腐败问题、大数据曝光基友的世界、大数据助交警查处多起毒驾……不仅仅是与经济相关,大数据正在渗透社会各个领域,与传统社会嫁接的大数据,正…
机器学习的第一个难点,是数据探索性分析
作者 | 陆春晖责编 | 寇雪芹头图 | 下载于视觉中国当我们在进行机器学习领域的学习和研究时,遇到的第一个难点就是数据探索性分析(Exploratory Data Analysis)。虽然从各种文献中不难了解到数据探索性分析的重要性和一般的步骤流程࿰…

Asp.net 1.0 升级至 ASP.NET 2.0十个问题总结
1.Global.asax文件的处理形式不一样 转化后将出现错误,在vs2003中Global.asax具有代码后置文件,2.0下, 将代码分离文件移到 App_Code 目录下,以便使其自动变为可通过应用程序中的任意 ASP.NET 页面访问。“Code-behind”属性将从 …

Robotium初探秘
2019独角兽企业重金招聘Python工程师标准>>> Getting started 如果想知道robotium是如何运行、什么样子的,就看下面的步骤。如果想自己新建一个robotium测试工程,点击 此处 要使用Robotium,需要把Robotium.jar放在测试工程的build…

初级Java程序员所面临的4大挑战
一、编码时间过长 作为入门级Java工程师,每周至少编程45小时,而且每个月会有1到2个星期工作50至60小时。从这些数字上看,过去几个月里每周工作将近50小时。80% –90%的工作时间都耗在了电脑前。这样的数字虽然表明了享…

javascript页面跳转常用代码
这东东最难记,每次需要时都是重新到Google上搜,真是烦死了,这回整理一下贴到这。 按钮式: <INPUT name"pclog" type"button" value"GO" onClick"location.hrefhttp://9ba.cn/"> 链…

frame,iframe,frameset之间的关系与区别
2019独角兽企业重金招聘Python工程师标准>>> ■ 框架概念 : 所谓框架便是网页画面分成几个框窗,同时取得多个 URL。只需要 <FRAMESET> <FRAME> 即可,而所有框架标记需要放在一个总起的 html 档,这个档案只…

最低售价17999元,华为发布新一代折叠屏手机Mate X2,将首批升级HarmonyOS
2019年,华为发布第一代折叠屏Mate X,开启了5G折叠屏手机新纪元;2020年,华为发布第二代折叠屏Mate Xs,实现了折叠屏手机从硬件到生态的演进。 2月22日,华为举行新一代折叠旗舰发布会,发布全新折…

「要拼就拼运维」5分钟一台?它让我爱上工作了!
高效运维轻松管理本文转自d1net(转载)

JavaScript去除字符串首尾空格
function trim(str) { return str.replace(//s/g,""); } javascript去除字符串空格的函数 function jtrim(s) { var i,b0,es.length; for(i0;i<s.length;i) //去左空格 if(s.charAt(i)! ){bi;break;} if(is…

server-send event object
http://jamie-wang.iteye.com/blog/1849193 event -- onmessage, onopen, onerror 不是方法,而是事件 http://school.youth.cn/px/lamp/2012/1130/38537.shtml http://www.ibm.com/developerworks/cn/web/1307_chengfu_serversentevent/index.html?cadrs http://bb…
拿来就能用!Dijkstra 算法实现快递路径优化
作者 | 李秋键责编 | 伍杏玲出品 | AI科技大本营(ID:rgznai100)近几年来,快递行业发展迅猛,其中的程序设计涉及到运送路径的最优选择问题,下面我们尝试模拟实现快递路径优化问题,假设为快递公司设计快递投递…

92号油的发动机能加97吗?标号越高不代表就越好
当我们买了车(不管是二手还是新车吧),我们都能很快知道这车的发动机是加什么标号的汽油的。这些信息都能在说明书或者在加油盖附近找到。但同时很多粉丝也在问,我的车是92的,但我加97的话发动机会不会更有力更省油&…
不要跳槽!!!
在这个俗称“金三银四”的跳槽季,很多人都蠢蠢欲动,想要拿更高的薪资,想要去更大的平台......但我也要奉劝大家一句:三思而后行。确实,春节过后,大家都在为开年做准备,跳槽也好,学习…

按下回车键指向下一个位置的一个函数
functiontofocus(itemname) // 按回车置下一个位置 2{ 3vara 4aeval( " document.vouch. "itemname) 5a.focus() 6} 7 在控件中使用onkeypress" javascrip:if(window.event.keyCode13){tofocus(nextformname)}提取下一个控件名

初涉LR,关联
摘要:Loadrunner是一种很好的性能测试工具,它通过对创建Vuser脚本、定义场景、运行场景、分析结果四大模块来进行性能负载测试。 在回放脚本时有时会出现运行不成功的情况,有可能是因为之前所录制的参数与现实的不一致的原因,比如…

新型智能电视攻击,9成国外设备或受影响
在近日举办的欧洲广播联盟媒体网络安全研讨会上,瑞士安全研究员Rafael Scheel分享了一种针对智能电视的新型攻击方法:通过发送恶意数字视频地面广播信号(DVB-T),实现远程控制电视设备并获得智能电视root访问权限,之后利用电视可以…

按esc键退出的一个函数
1functionesckey(keycode) // 按esc键退出2{ 3if (keycode 27 ) 4{ 5window.close() 6} 7}

Linux挂载卸载光盘实践
在Linux下有时候需要挂载光盘,拷贝文件或安装系统,例如拷贝Redhat操作系统镜像文件等。下面介绍一下在Linux系统下挂载、卸载光盘的方法。 在Linux系统中,每一个物理设备都可以看做是一个文件,而像硬盘、光盘等物理设备文件都在/d…

程序员晒元宵节福利,网友:看了我想砸键盘......
再过几天就到元宵节了,又到了互联网大厂晒福利、拉仇恨的时候了。小编在脉脉上看到许多不愿透露姓名的网友的爆料,一起来看看吧。有的网友说收到了汤圆,还有员工说收到了四盒草莓,但是还有网友透露自己喜提加班,更有甚…

tomcat_deploy 平滑启动脚本
1.此脚本需要nginx安装ginx_upstream_check_module 配置完成平滑重启 2.脚本内容如下: 1 #!/bin/bash2 cat <<MADAY3 ---------------------------------------------------------4 -------------------------------------------------------------5 A)服…

判断输入是否为中文的函数
1functionischinese(s){ 2varrettrue ; 3for ( vari0 ;i < s.length;i) 4 retret &&(s.charCodeAt(i) > 10000 ); 5returnret; 6 }

OpenERP与Python 元编程
Python元编程被称为“黑魔法”。Python界的传奇人物Tim Peters有云: 引用 Python的元编程这种黑魔法99%的人都无需了解,如果你拿不准是否应该用到它时,你不需要它. OpenERP基本遵循了Tim Peters的教诲,但是却在6.1版本之后忍不住触…

联手中科大、浙大、华科大等高校,阿里研发4项最新AI安全技术
随着互联网技术对抗环境日益复杂化,各大网络平台页面可供用户上传并做展示的内容,都可能面临恶意攻击,例如黑灰产团伙会发布色情等不良图片和视频,以及发布可能涉嫌抄袭侵权的商品或其他违规信息,甚至一些黑灰产团伙还…

联想S820 MIUI刷机包 MIUI 4.4.30 流畅执行 在线主题破解
ROM介绍 破解免费使用MIUI全部主题(方法:开机开启Root权限,进入WSM工具箱→安装二进制文件→重新启动→再次进入WSM工具箱→两个工具打上勾→重新启动),然后尽情奔放吧 .加入V4A音效 .加入安卓4.4切换特效 .加大外放音量。不爆音 .集成 WSM …

列表框操作函数集合
1 /*列表框互相操作函数集 */23// 描述: 添加不重复列表框元素4functionselAdd( srcList, dstList )5 {6varselectedIndex newArray();7varcount 0 ;89for( i0 ; i < srcList.options.length; i ){1011if( srcList.options[i].selected ){1213selectedIndex[count] i;14…

看过漫改,但你看过「改漫」吗?AI 一键让影视变漫画
作者 | 神经小兮来源 | HyperAI超神经头图 | 下载于视觉中国把影视剧变成漫画,是怎样的一种神操作?来自大连理工大学和香港城市大学的团队,最新提出的 AI 框架,可自动将影视剧转换为漫画。从此,观影追剧又多了一种打开…

跨越企业的“中等收入陷阱”
在国际经济学中,有一个“中等收入陷阱”的概念,含义为:新兴市场国家突破人均GDP1000美元的“贫困陷阱”后,很快会奔向1000美元至3000美元的“起飞阶段”;但到人均GDP3000美元附近以后,快速发展中积聚的矛盾…